> 数据图表

如何了解2025年政策面回顾:监管支持创新器械初心未改

2025-12-2
如何了解2025年政策面回顾:监管支持创新器械初心未改
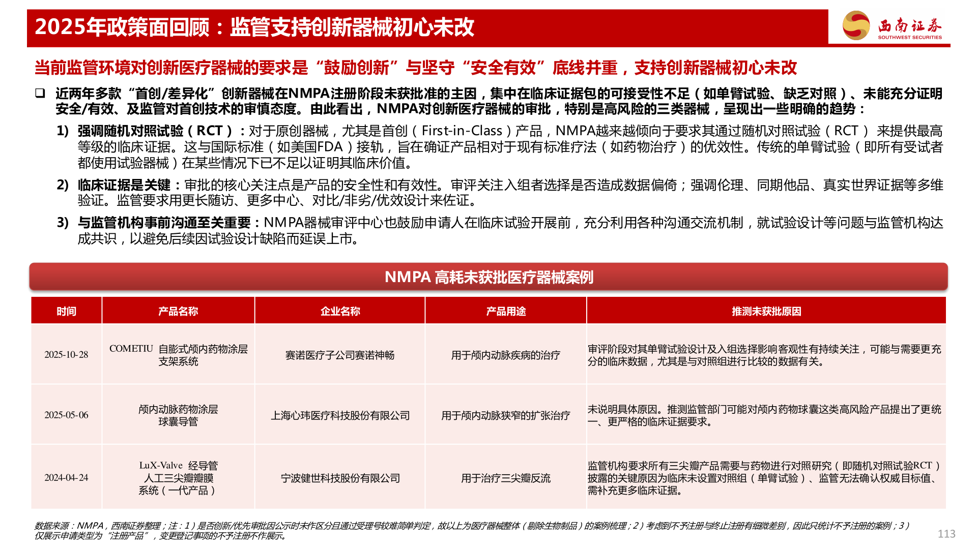
2025年政策面回顾:监管支持创新器械初心未改当前监管环境对创新医疗器械的要求是“鼓励创新”与坚守“安全有效”底线并重,支持创新器械初心未改 近两年多款“首创/差异化”创新器械在NMPA注册阶段未获批准的主因,集中在临床证据包的可接受性不足(如单臂试验、缺乏对照)、未能充分证明安全/有效、及监管对首创技术的审慎态度。由此看出,NMPA对创新医疗器械的审批,特别是高风险的三类器械,呈现出一些明确的趋势:1) 强调随机对照试验(RCT):对于原创器械,尤其是首创(First-in-Class)产品,NMPA越来越倾向于要求其通过随机对照试验(RCT) 来提供最高等级的临床证据。这与国际标准(如美国FDA)接轨,旨在确证产品相对于现有标准疗法(如药物治疗)的优效性。传统的单臂试验(即所有受试者都使用试验器械)在某些情况下已不足以证明其临床价值。2) 临床证据是关键:审批的核心关注点是产品的安全性和有效性。审评关注入组者选择是否造成数据偏倚;强调伦理、同期他品、真实世界证据等多维验证。监管要求用更长随访、更多中心、对比/非劣/优效设计来佐证。3) 与监管机构事前沟通至关重要:NMPA器械审评中心也鼓励申请人在临床试验开展前,充分利用各种沟通交流机制,就试验设计等问题与监管机构达成共识,以避免后续因试验设计缺陷而延误上市。时间产品名称企业名称产品用途推测未获批原因NMPA 高耗未获批医疗器械案例2025-10-28COMETIU 自膨式颅内药物涂层支架系统赛诺医疗子公司赛诺神畅用于颅内动脉疾病的治疗审评阶段对其单臂试验设计及入组选择影响客观性有持续关注,可能与需要更充分的临床数据,尤其是与对照组进行比较的数据有关。2025-05-06颅内动脉药物涂层球囊导管上海心玮医疗科技股份有限公司用于颅内动脉狭窄的扩张治疗未说明具体原因。推测监管部门可能对颅内药物球囊这类高风险产品提出了更统一、更严格的临床证据要求。2024-04-24LuX-Valve 经导管 人工三尖瓣瓣膜 系统(一代产品)宁波健世科技股份有限公司用于治疗三尖瓣反流监管机构要求所有三尖瓣产品需要与药物进行对照研究(即随机对照试验RCT),披露的关键原因为临床未设置对照组(单臂试验)、监管无法确认权威目标值、需补充更多临床证据。数据来源:NMPA,西南证券整理;注:1)是否创新/优先审批因公示时未作区分且通过受理号较难简单判定,故以上为医疗器械整体(剔除生物制品)的案例梳理;2)考虑到不予注册与终止注册有细微差别,因此只统计不予注册的案例;3)仅展示申请类型为“注册产品”,变更登记事项的不予注册不作展示。113