> 数据图表

我想了解一下政策

2025-12-2
我想了解一下政策
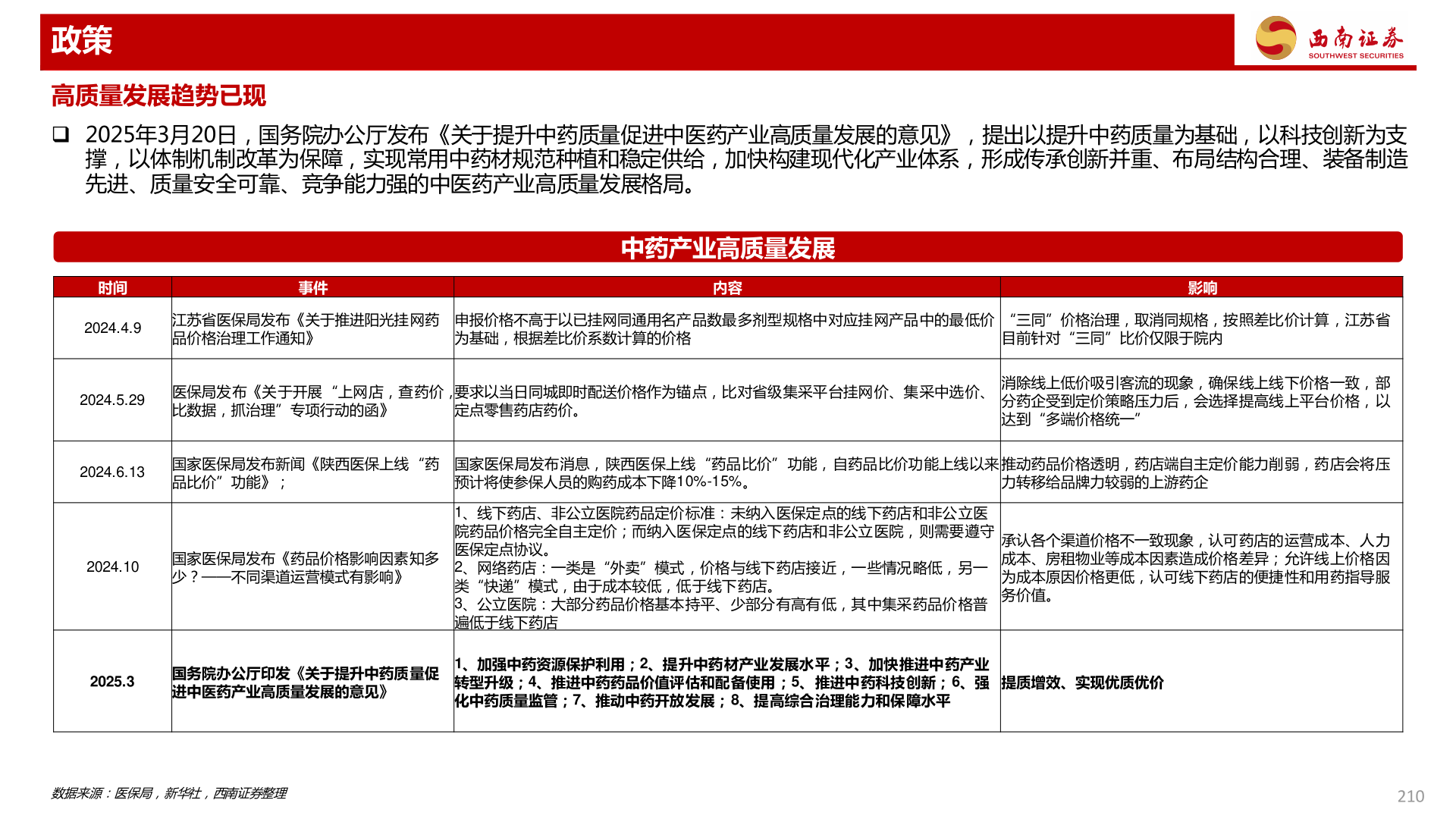
政策高质量发展趋势已现 2025年3月20日,国务院办公厅发布《关于提升中药质量促进中医药产业高质量发展的意见》,提出以提升中药质量为基础,以科技创新为支撑,以体制机制改革为保障,实现常用中药材规范种植和稳定供给,加快构建现代化产业体系,形成传承创新并重、布局结构合理、装备制造先进、质量安全可靠、竞争能力强的中医药产业高质量发展格局。中药产业高质量发展时间2024.4.9事件内容影响江苏省医保局发布《关于推进阳光挂网药品价格治理工作通知》申报价格不高于以已挂网同通用名产品数最多剂型规格中对应挂网产品中的最低价为基础,根据差比价系数计算的价格“三同”价格治理,取消同规格,按照差比价计算,江苏省目前针对“三同”比价仅限于院内2024.5.29医保局发布《关于开展“上网店,查药价,比数据,抓治理”专项行动的函》要求以当日同城即时配送价格作为锚点,比对省级集采平台挂网价、集采中选价、定点零售药店药价。消除线上低价吸引客流的现象,确保线上线下价格一致,部分药企受到定价策略压力后,会选择提高线上平台价格,以达到“多端价格统一”2024.6.13国家医保局发布新闻《陕西医保上线“药品比价”功能》;国家医保局发布消息,陕西医保上线“药品比价”功能,自药品比价功能上线以来,预计将使参保人员的购药成本下降10%-15%。推动药品价格透明,药店端自主定价能力削弱,药店会将压力转移给品牌力较弱的上游药企2024.10国家医保局发布《药品价格影响因素知多少?——不同渠道运营模式有影响》1、线下药店、非公立医院药品定价标准:未纳入医保定点的线下药店和非公立医院药品价格完全自主定价;而纳入医保定点的线下药店和非公立医院,则需要遵守医保定点协议。 2、网络药店:一类是“外卖”模式,价格与线下药店接近,一些情况略低,另一类“快递”模式,由于成本较低,低于线下药店。 3、公立医院:大部分药品价格基本持平、少部分有高有低,其中集采药品价格普遍低于线下药店承认各个渠道价格不一致现象,认可药店的运营成本、人力成本、房租物业等成本因素造成价格差异;允许线上价格因为成本原因价格更低,认可线下药店的便捷性和用药指导服务价值。2025.3国务院办公厅印发《关于提升中药质量促进中医药产业高质量发展的意见》1、加强中药资源保护利用;2、提升中药材产业发展水平;3、加快推进中药产业转型升级;4、推进中药药品价值评估和配备使用;5、推进中药科技创新;6、强化中药质量监管;7、推动中药开放发展;8、提高综合治理能力和保障水平提质增效、实现优质优价数据来源:医保局,新华社,西南证券整理210