> 数据图表

咨询下各位政策

2025-12-2
咨询下各位政策
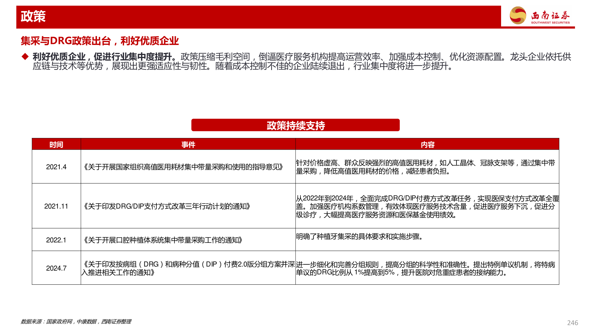
政策集采与DRG政策出台,利好优质企业 利好优质企业,促进行业集中度提升。政策压缩毛利空间,倒逼医疗服务机构提高运营效率、加强成本控制、优化资源配置。龙头企业依托供应链与技术等优势,展现出更强适应性与韧性。随着成本控制不佳的企业陆续退出,行业集中度将进一步提升。时间事件内容2021.4 《关于开展国家组织高值医用耗材集中带量采购和使用的指导意见》针对价格虚高、群众反映强烈的高值医用耗材,如人工晶体、冠脉支架等,通过集中带量采购,降低高值医用耗材的价格,减轻患者负担。政策持续支持2021.11 《关于印发DRG/DIP支付方式改革三年行动计划的通知》从2022年到2024年,全面完成DRG/DIP付费方式改革任务,实现医保支付方式改革全覆盖。加强医疗机构系数管理,有效体现医疗服务技术含量,促进医疗服务下沉,促进分级诊疗,大幅提高医疗服务资源和医保基金使用绩效。2022.1 《关于开展口腔种植体系统集中带量采购工作的通知》明确了种植牙集采的具体要求和实施步骤。2024.7《关于印发按病组(DRG)和病种分值(DIP)付费2.0版分组方案并深入推进相关工作的通知》进一步细化和完善分组规则,提高分组的科学性和准确性。提出特例单议机制,将特病单议的DRG比例从 1%提高到5%,提升医院对危重症患者的接纳能力。数据来源:国家政府网,中康数据,西南证券整理246