> 数据图表

咨询大家政策

2025-12-2
咨询大家政策
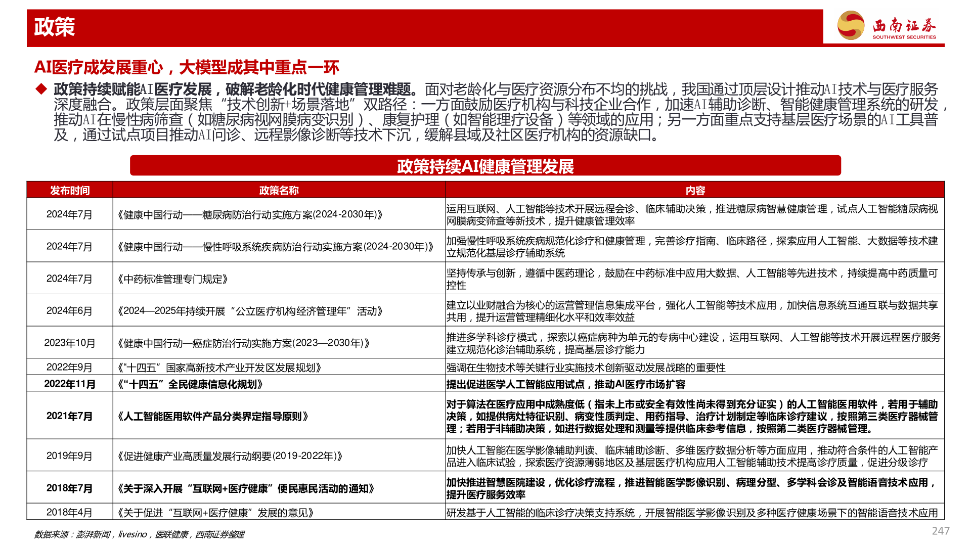
政策AI医疗成发展重心,大模型成其中重点一环  政策持续赋能AI医疗发展,破解老龄化时代健康管理难题。面对老龄化与医疗资源分布不均的挑战,我国通过顶层设计推动AI技术与医疗服务深度融合。政策层面聚焦“技术创新+场景落地”双路径:一方面鼓励医疗机构与科技企业合作,加速AI辅助诊断、智能健康管理系统的研发,推动AI在慢性病筛查(如糖尿病视网膜病变识别)、康复护理(如智能理疗设备)等领域的应用;另一方面重点支持基层医疗场景的AI工具普及,通过试点项目推动AI问诊、远程影像诊断等技术下沉,缓解县域及社区医疗机构的资源缺口。政策持续AI健康管理发展发布时间政策名称内容2024年7月 《健康中国行动——糖尿病防治行动实施方案(2024-2030年)》2024年7月 《健康中国行动——慢性呼吸系统疾病防治行动实施方案(2024-2030年)》2024年7月 《中药标准管理专门规定》2024年6月 《2024—2025年持续开展“公立医疗机构经济管理年”活动》运用互联网、人工智能等技术开展远程会诊、临床辅助决策,推进糖尿病智慧健康管理,试点人工智能糖尿病视网膜病变筛查等新技术,提升健康管理效率加强慢性呼吸系统疾病规范化诊疗和健康管理,完善诊疗指南、临床路径,探索应用人工智能、大数据等技术建立规范化基层诊疗辅助系统坚持传承与创新,遵循中医药理论,鼓励在中药标准中应用大数据、人工智能等先进技术,持续提高中药质量可控性建立以业财融合为核心的运营管理信息集成平台,强化人工智能等技术应用,加快信息系统互通互联与数据共享共用,提升运营管理精细化水平和效率效益2023年10月 《健康中国行动—癌症防治行动实施方案(2023—2030年)》推进多学科诊疗模式,探索以癌症病种为单元的专病中心建设,运用互联网、人工智能等技术开展远程医疗服务,建立规范化诊治辅助系统,提高基层诊疗能力2022年9月 《“十四五”国家高新技术产业开发区发展规划》强调在生物技术等关键行业实施技术创新驱动发展战略的重要性2022年11月 《“十四五”全民健康信息化规划》提出促进医学人工智能应用试点,推动AI医疗市场扩容2021年7月 《人工智能医用软件产品分类界定指导原则》2019年9月 《促进健康产业高质量发展行动纲要(2019-2022年)》2018年7月 《关于深入开展“互联网+医疗健康”便民惠民活动的通知》对于算法在医疗应用中成熟度低(指未上市或安全有效性尚未得到充分证实)的人工智能医用软件,若用于辅助决策,如提供病灶特征识别、病变性质判定、用药指导、治疗计划制定等临床诊疗建议,按照第三类医疗器械管理;若用于非辅助决策,如进行数据处理和测量等提供临床参考信息,按照第二类医疗器械管理。加快人工智能在医学影像辅助判读、临床辅助诊断、多维医疗数据分析等方面应用,推动符合条件的人工智能产品进入临床试验,探索医疗资源薄弱地区及基层医疗机构应用人工智能辅助技术提高诊疗质量,促进分级诊疗加快推进智慧医院建设,优化诊疗流程,推进智能医学影像识别、病理分型、多学科会诊及智能语音技术应用,提升医疗服务效率2018年4月 《关于促进“互联网+医疗健康”发展的意见》研发基于人工智能的临床诊疗决策支持系统,开展智能医学影像识别及多种医疗健康场景下的智能语音技术应用数据来源:澎湃新闻,livesino,医联健康,西南证券整理247