> 数据图表

想问下各位网友数据中心制冷常见技术方案

2025-12-2
想问下各位网友数据中心制冷常见技术方案
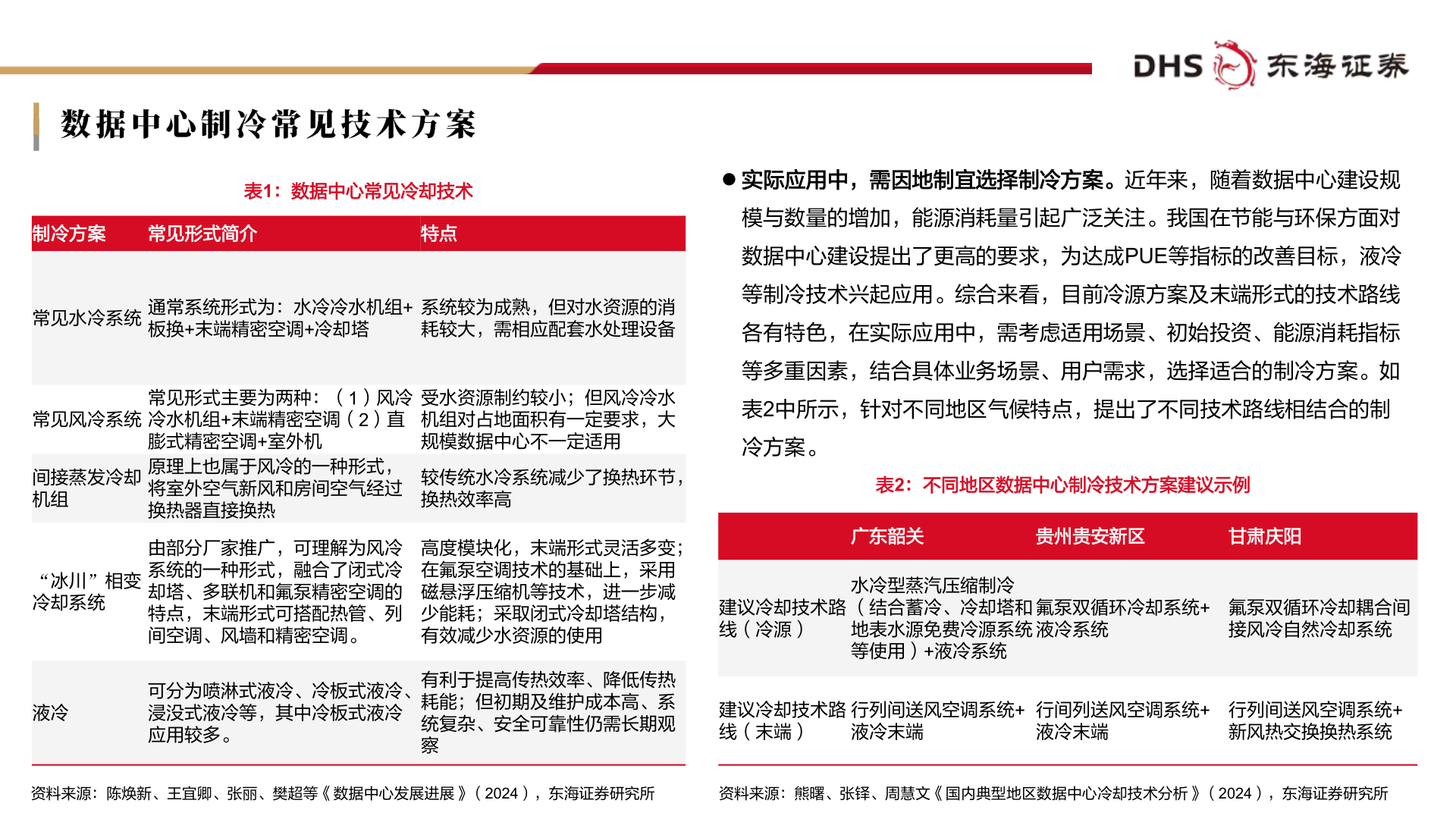
数据中心制冷常见技术方案表1:数据中心常见冷却技术制冷方案常见形式简介特点常见水冷系统通常系统形式为:水冷冷水机组+板换+末端精密空调+冷却塔系统较为成熟,但对水资源的消耗较大,需相应配套水处理设备常见风冷系统间接蒸发冷却机组常见形式主要为两种:(1)风冷冷水机组+末端精密空调(2)直膨式精密空调+室外机原理上也属于风冷的一种形式,将室外空气新风和房间空气经过换热器直接换热受水资源制约较小;但风冷冷水机组对占地面积有一定要求,大规模数据中心不一定适用较传统水冷系统减少了换热环节,换热效率高“冰川”相变冷却系统由部分厂家推广,可理解为风冷系统的一种形式,融合了闭式冷却塔、多联机和氟泵精密空调的特点,末端形式可搭配热管、列间空调、风墙和精密空调。高度模块化,末端形式灵活多变;在氟泵空调技术的基础上,采用磁悬浮压缩机等技术,进一步减少能耗;采取闭式冷却塔结构,有效减少水资源的使用液冷可分为喷淋式液冷、冷板式液冷、浸没式液冷等,其中冷板式液冷应用较多。有利于提高传热效率、降低传热耗能;但初期及维护成本高、系统复杂、安全可靠性仍需长期观察⚫ 实际应用中,需因地制宜选择制冷方案。近年来,随着数据中心建设规模与数量的增加,能源消耗量引起广泛关注。我国在节能与环保方面对数据中心建设提出了更高的要求,为达成PUE等指标的改善目标,液冷等制冷技术兴起应用。综合来看,目前冷源方案及末端形式的技术路线各有特色,在实际应用中,需考虑适用场景、初始投资、能源消耗指标等多重因素,结合具体业务场景、用户需求,选择适合的制冷方案。如表2中所示,针对不同地区气候特点,提出了不同技术路线相结合的制冷方案。表2:不同地区数据中心制冷技术方案建议示例广东韶关贵州贵安新区甘肃庆阳建议冷却技术路线(冷源)水冷型蒸汽压缩制冷(结合蓄冷、冷却塔和地表水源免费冷源系统等使用)+液冷系统氟泵双循环冷却系统+液冷系统氟泵双循环冷却耦合间接风冷自然冷却系统建议冷却技术路线(末端)行列间送风空调系统+液冷末端行间列送风空调系统+液冷末端行列间送风空调系统+新风热交换换热系统资料来源:陈焕新、王宜卿、张丽、樊超等《数据中心发展进展》(2024),东海证券研究所资料来源:熊曙、张铎、周慧文《国内典型地区数据中心冷却技术分析》(2024),东海证券研究所