精选问答
行业数据
查看更多
VIP权益
登录 | 注册
> 数据图表
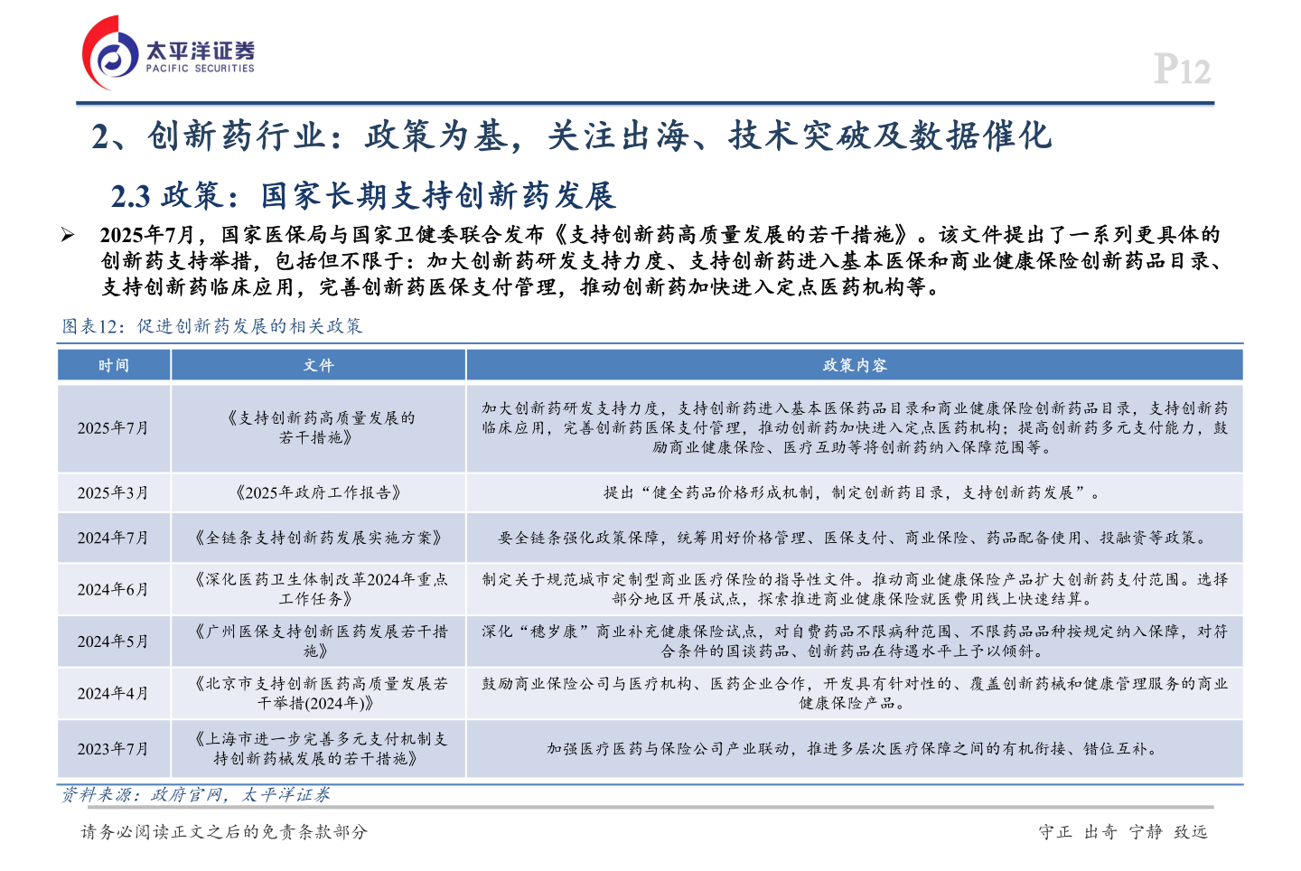
想关注一下2、创新药行业:政策为基,关注出海、技术突破及数据催化
2026-1-1
太平洋证券
健康医疗
推荐问答
各位网友请教一下涨跌幅榜个股原因分析?
怎样理解投资组合精选?
如何看待投资组合精选?
各位网友请教一下医药工业:看好特色原料药行业困境反转?
请问一下本周关注:内外兼修,胰岛素出海加速?