> 数据图表

想问下各位网友1.4 行业政策:鼓励科技创新、健全保障体系、促进创新出海

2026-1-1
想问下各位网友1.4 行业政策:鼓励科技创新、健全保障体系、促进创新出海
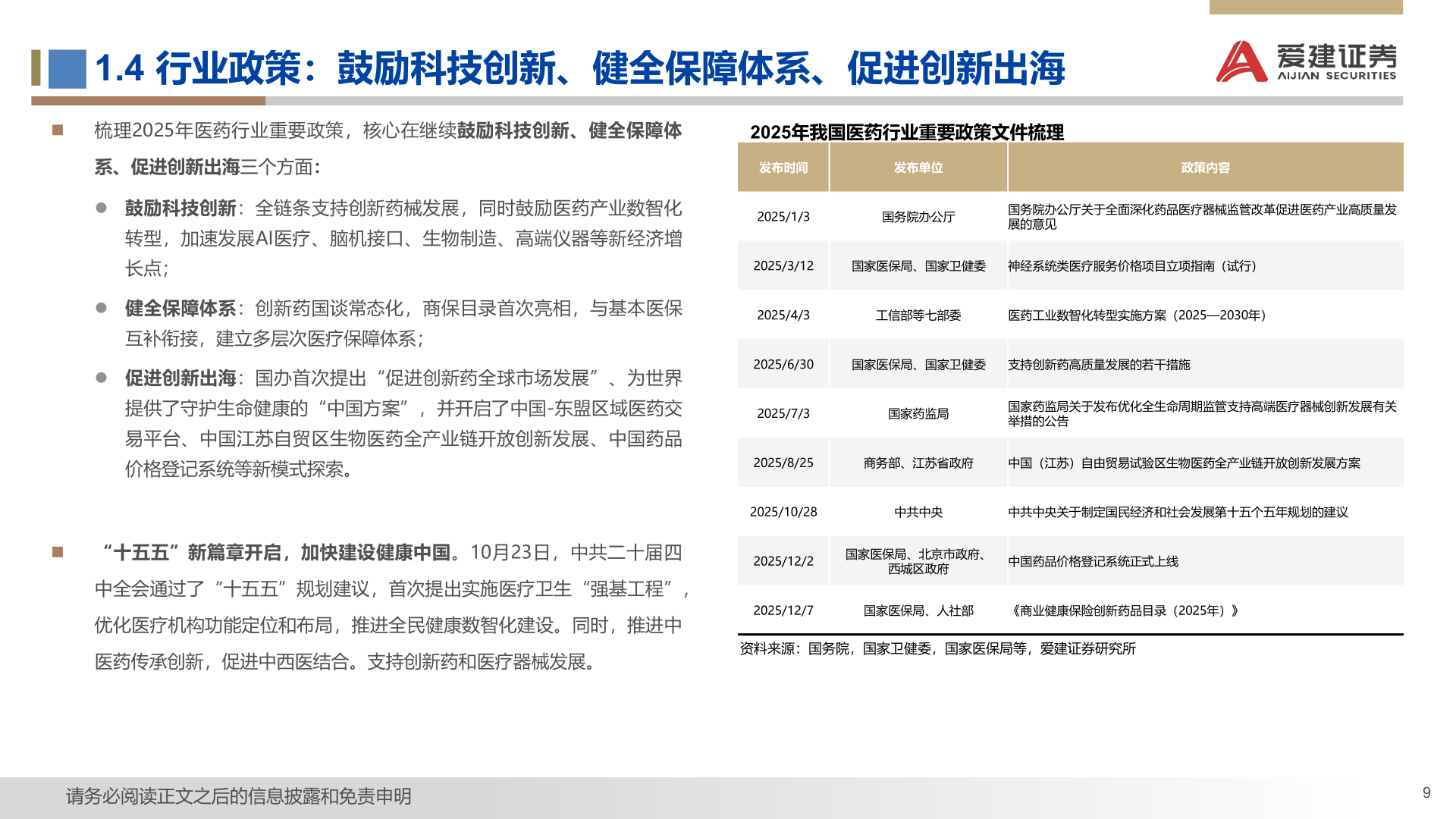
1.4 行业政策:鼓励科技创新、健全保障体系、促进创新出海◼ 梳理2025年医药行业重要政策,核心在继续鼓励科技创新、健全保障体2025年我国医药行业重要政策文件梳理系、促进创新出海三个方面:发布时间发布单位政策内容⚫ 鼓励科技创新:全链条支持创新药械发展,同时鼓励医药产业数智化转型,加速发展AI医疗、脑机接口、生物制造、高端仪器等新经济增2025/1/3国务院办公厅国务院办公厅关于全面深化药品医疗器械监管改革促进医药产业高质量发展的意见长点;2025/3/12国家医保局、国家卫健委 神经系统类医疗服务价格项目立项指南(试行)⚫ 健全保障体系:创新药国谈常态化,商保目录首次亮相,与基本医保2025/4/3工信部等七部委医药工业数智化转型实施方案(2025—2030年)互补衔接,建立多层次医疗保障体系;⚫ 促进创新出海:国办首次提出“促进创新药全球市场发展”、为世界2025/6/30国家医保局、国家卫健委 支持创新药高质量发展的若干措施提供了守护生命健康的“中国方案”,并开启了中国-东盟区域医药交2025/7/3国家药监局国家药监局关于发布优化全生命周期监管支持高端医疗器械创新发展有关举措的公告易平台、中国江苏自贸区生物医药全产业链开放创新发展、中国药品价格登记系统等新模式探索。2025/8/25商务部、江苏省政府中国(江苏)自由贸易试验区生物医药全产业链开放创新发展方案2025/10/28中共中央中共中央关于制定国民经济和社会发展第十五个五年规划的建议◼ “十五五”新篇章开启,加快建设健康中国。10月23日,中共二十届四2025/12/2国家医保局、北京市政府、西城区政府中国药品价格登记系统正式上线中全会通过了“十五五”规划建议,首次提出实施医疗卫生“强基工程”,优化医疗机构功能定位和布局,推进全民健康数智化建设。同时,推进中医药传承创新,促进中西医结合。支持创新药和医疗器械发展。2025/12/7国家医保局、人社部《商业健康保险创新药品目录(2025年)》资料来源:国务院,国家卫健委,国家医保局等,爱建证券研究所请务必阅读正文之后的信息披露和免责申明9