> 数据图表

你知道2.2 中国创新药出海的产业趋势确立

2026-1-1
你知道2.2 中国创新药出海的产业趋势确立
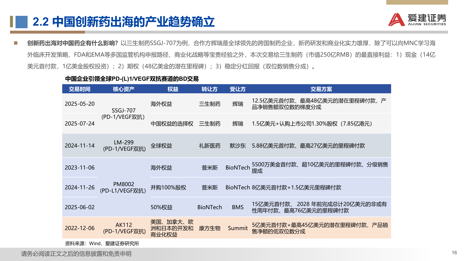
2.2 中国创新药出海的产业趋势确立◼ 创新药出海对中国药企有什么影响?以三生制药SSGJ-707为例,合作方辉瑞是全球领先的跨国制药企业,新药研发和商业化实力雄厚,除了可以向MNC学习海外临床开发策略、FDA和EMA等多国监管机构申报路径、商业化战略等宝贵经验之外,本次交易给三生制药(市值250亿RMB)的最直接利益:1)现金(14亿美元首付款,1亿美金股权投资);2)期权(48亿美金的潜在里程碑);3)稳定分红回报(双位数销售分成)。中国企业引领全球PD-(L)1/VEGF双抗赛道的BD交易交易时间核心资产权益转让方受让方交易方案2025-05-20海外权益三生制药辉瑞SSGJ-707(PD-1/VEGF双抗)12.5亿美元首付款、最高48亿美元的潜在里程碑付款、产品净销售额双位数的梯度分成2025-07-24中国权益的选择权 三生制药辉瑞 1.5亿美元+认购上市公司1.30%股权(7.85亿港元)2024-11-14LM-299(PD-1/VEGF双抗)全球权益礼新医药 默沙东 5.88亿美元首付款、最高27亿美元的里程碑付款2023-11-06海外权益普米斯 BioNTech5500万美金首付款、超10亿美元的里程碑付款、分级销售提成2024-11-26PM8002(PD-L1/VEGF双抗)并购100%股权普米斯 BioNTech 8亿美元首付款+1.5亿美元里程碑付款2025-06-0250%权益BioNTechBMS15亿美元首付款、 2028 年前完成总计20亿美元的非或有性周年付款、最高76亿美元的里程碑付款2022-12-06AK112(PD-1/VEGF双抗)资料来源:Wind、爱建证券研究所美国、加拿大、欧洲和日本的开发和商业化权益康方生物 Summit5亿美元首付款+最高45亿美元的潜在里程碑付款、产品销售净额的低双位数分成请务必阅读正文之后的信息披露和免责申明16