> 数据图表

咨询下各位因子优化流程示意图

2026-1-6
咨询下各位因子优化流程示意图
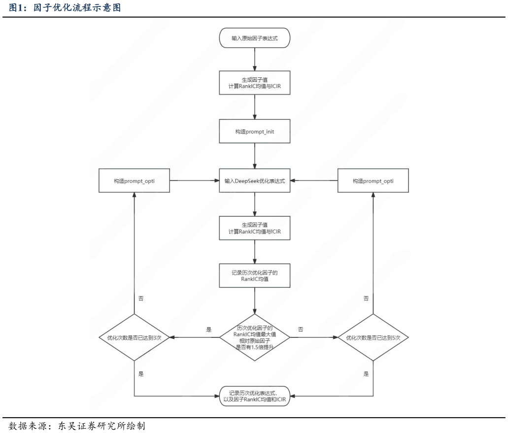
尽可能挖掘因子潜力的同时,避免过度优化导致的复杂性增加与收益递减,以及无谓的 token 消耗。若经过共 5 次尝试后仍未达标,则终止优化并输出历次