> 数据图表

咨询大家1.凯文·沃什-观点:降息+缩表

2026-1-3
咨询大家1.凯文·沃什-观点:降息+缩表
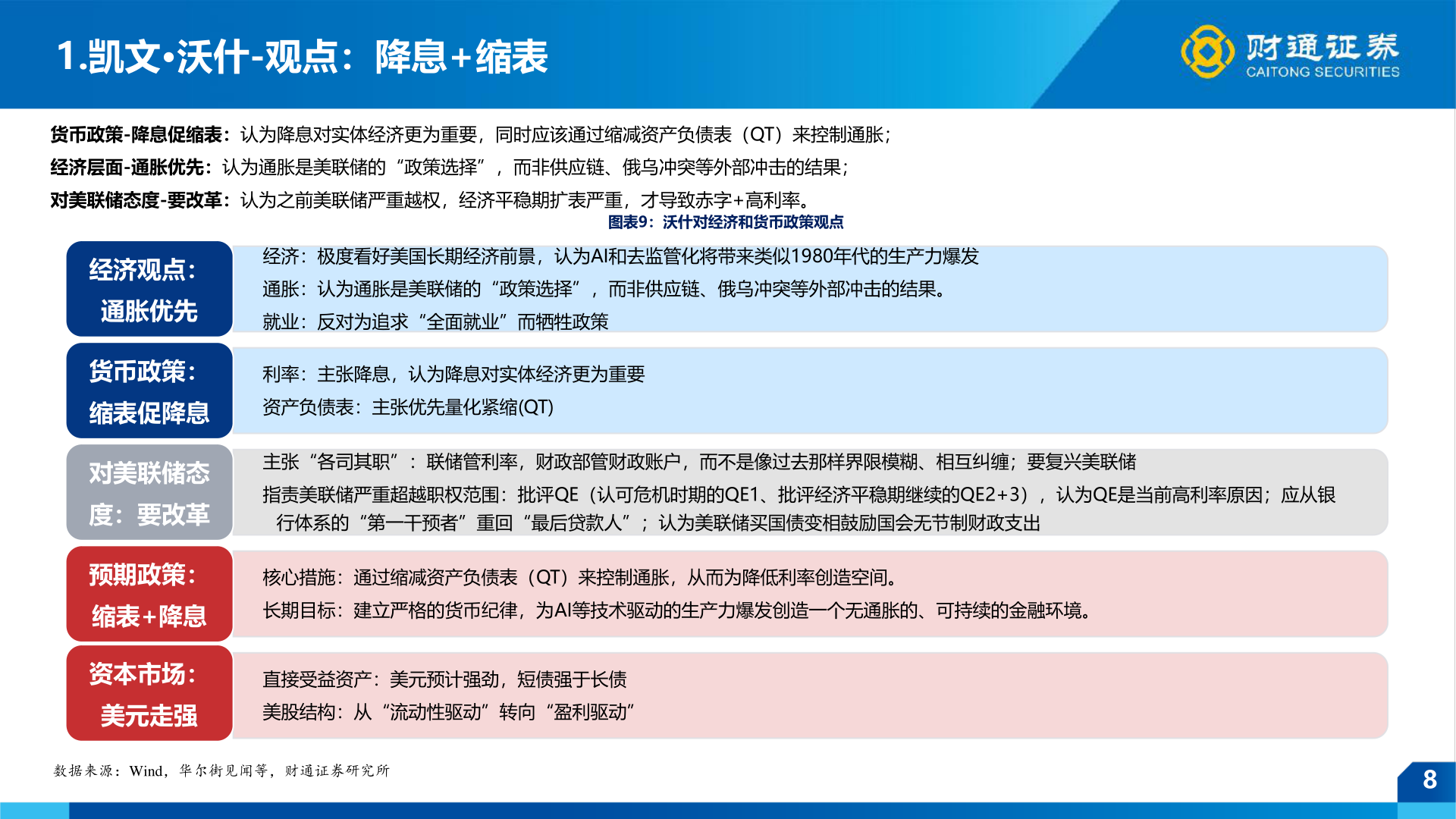
1.凯文·沃什-观点:降息+缩表货币政策-降息促缩表:认为降息对实体经济更为重要,同时应该通过缩减资产负债表(QT)来控制通胀;经济层面-通胀优先:认为通胀是美联储的“政策选择”,而非供应链、俄乌冲突等外部冲击的结果;对美联储态度-要改革:认为之前美联储严重越权,经济平稳期扩表严重,才导致赤字+高利率。图表9:沃什对经济和货币政策观点经济观点:通胀优先货币政策:缩表促降息对美联储态度:要改革预期政策:缩表+降息资本市场:美元走强经济:极度看好美国长期经济前景,认为AI和去监管化将带来类似1980年代的生产力爆发通胀:认为通胀是美联储的“政策选择”,而非供应链、俄乌冲突等外部冲击的结果。就业:反对为追求“全面就业”而牺牲政策利率:主张降息,认为降息对实体经济更为重要资产负债表:主张优先量化紧缩(QT)主张“各司其职”:联储管利率,财政部管财政账户,而不是像过去那样界限模糊、相互纠缠;要复兴美联储指责美联储严重超越职权范围:批评QE(认可危机时期的QE1、批评经济平稳期继续的QE2+3),认为QE是当前高利率原因;应从银行体系的“第一干预者”重回“最后贷款人”;认为美联储买国债变相鼓励国会无节制财政支出核心措施:通过缩减资产负债表(QT)来控制通胀,从而为降低利率创造空间。长期目标:建立严格的货币纪律,为AI等技术驱动的生产力爆发创造一个无通胀的、可持续的金融环境。直接受益资产:美元预计强劲,短债强于长债美股结构:从“流动性驱动”转向“盈利驱动”数据来源:Wind,华尔街见闻等,财通证券研究所8