> 数据图表

如何解释提案中新增了多项激励或约束政策,我们预计会进一步促进欧洲电动车销量

2026-1-4
如何解释提案中新增了多项激励或约束政策,我们预计会进一步促进欧洲电动车销量
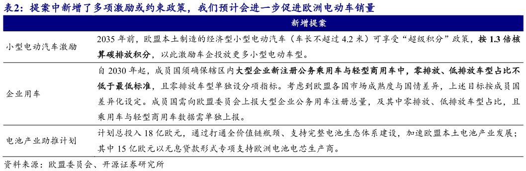
我们预计此次提案并不会影响欧洲电动化的长期趋势,相反,提案中新增了部分政策,预计将通过对小型电动汽车给予“超级积分”的激励,以及对企业用车的零排放车型占比加以约束,来进一步促进欧洲电动车的销量。