精选问答
行业数据
查看更多
VIP权益
登录 | 注册
> 数据图表
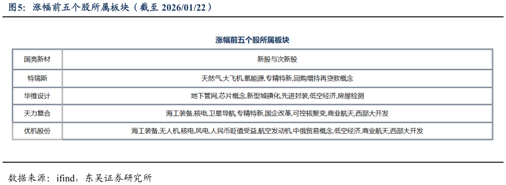
如何解释涨幅前五个股所属板块(截至 20260122)
2026-1-4
3.2. 北交所个股表现
东吴证券
综合其他
推荐问答
谁知道公司分业务营业收入预测(单位:亿元)?
请问一下北汽蓝谷 2025 年出口销量量级较小(单位:辆)?
想问下各位网友2025 年北汽越野 BJ 系列销量有所提升(单位:?
咨询大家硬派越野车市场相对小众(单位:万辆)?
咨询大家极氪 007GT 2025 年 4 月上市后带动极氪 007 系?