> 数据图表

咨询大家政策端:更加开放,持续赋能产业发展

2026-1-5
咨询大家政策端:更加开放,持续赋能产业发展
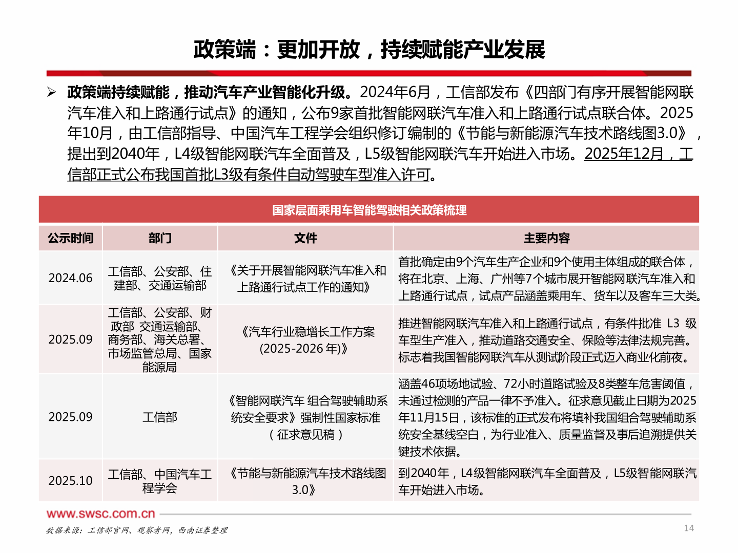
政策端:更加开放,持续赋能产业发展 政策端持续赋能,推动汽车产业智能化升级。2024年6月,工信部发布《四部门有序开展智能网联汽车准入和上路通行试点》的通知,公布9家首批智能网联汽车准入和上路通行试点联合体。2025年10月,由工信部指导、中国汽车工程学会组织修订编制的《节能与新能源汽车技术路线图3.0》,提出到2040年,L4级智能网联汽车全面普及,L5级智能网联汽车开始进入市场。2025年12月,工信部正式公布我国首批L3级有条件自动驾驶车型准入许可。国家层面乘用车智能驾驶相关政策梳理公示时间部门文件主要内容2024.06工信部、公安部、住建部、交通运输部《关于开展智能网联汽车准入和上路通行试点工作的通知》首批确定由9个汽车生产企业和9个使用主体组成的联合体,将在北京、上海、广州等7个城市展开智能网联汽车准入和上路通行试点,试点产品涵盖乘用车、货车以及客车三大类。2025.09工信部、公安部、财政部 交通运输部、商务部、海关总署、市场监管总局、国家能源局《汽车行业稳增长工作方案(2025-2026 年)》推进智能网联汽车准入和上路通行试点,有条件批准 L3 级车型生产准入,推动道路交通安全、保险等法律法规完善。标志着我国智能网联汽车从测试阶段正式迈入商业化前夜。2025.09工信部统安全要求》强制性国家标准《智能网联汽车 组合驾驶辅助系(征求意见稿)涵盖46项场地试验、72小时道路试验及8类整车危害阈值,未通过检测的产品一律不予准入。征求意见截止日期为2025年11月15日,该标准的正式发布将填补我国组合驾驶辅助系统安全基线空白,为行业准入、质量监督及事后追溯提供关键技术依据。2025.10工信部、中国汽车工《节能与新能源汽车技术路线图程学会3.0》到2040年,L4级智能网联汽车全面普及,L5级智能网联汽车开始进入市场。数据来源:工信部官网、观察者网,西南证券整理14