> 数据图表

如何看待感知:行业智能化进程加速,孕育环境感知传感器增量市场

2026-1-5
如何看待感知:行业智能化进程加速,孕育环境感知传感器增量市场
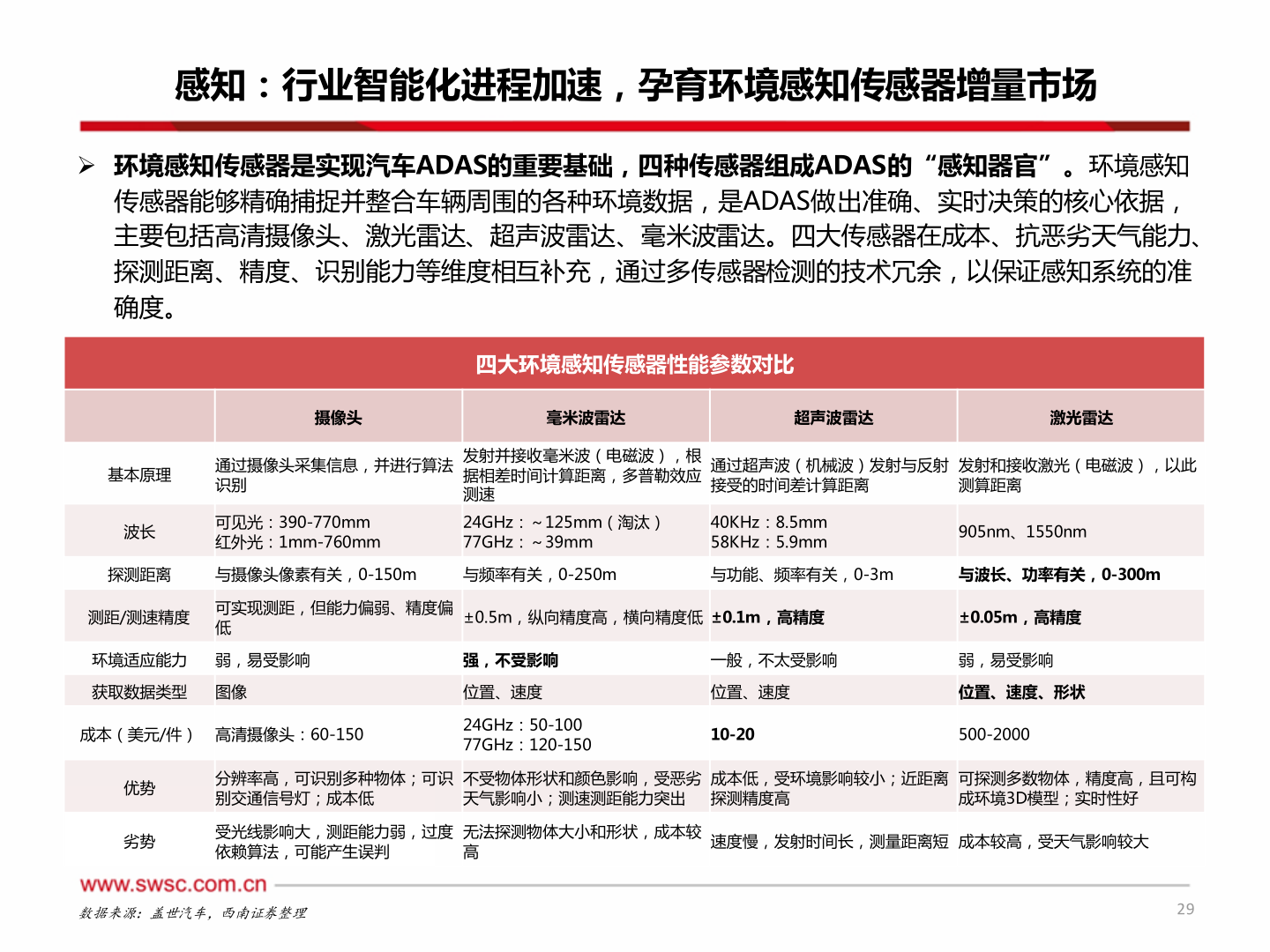
感知:行业智能化进程加速,孕育环境感知传感器增量市场 环境感知传感器是实现汽车ADAS的重要基础,四种传感器组成ADAS的“感知器官”。环境感知传感器能够精确捕捉并整合车辆周围的各种环境数据,是ADAS做出准确、实时决策的核心依据,主要包括高清摄像头、激光雷达、超声波雷达、毫米波雷达。四大传感器在成本、抗恶劣天气能力、探测距离、精度、识别能力等维度相互补充,通过多传感器检测的技术冗余,以保证感知系统的准确度。四大环境感知传感器性能参数对比摄像头毫米波雷达超声波雷达激光雷达基本原理通过摄像头采集信息,并进行算法识别发射并接收毫米波(电磁波),根据相差时间计算距离,多普勒效应测速通过超声波(机械波)发射与反射接受的时间差计算距离发射和接收激光(电磁波),以此测算距离波长可见光:390-770mm 红外光:1mm-760mm24GHz:~125mm(淘汰) 77GHz:~39mm40KHz:8.5mm 58KHz:5.9mm905nm、1550nm探测距离与摄像头像素有关,0-150m与频率有关,0-250m与功能、频率有关,0-3m与波长、功率有关,0-300m测距/测速精度可实现测距,但能力偏弱、精度偏低±0.5m,纵向精度高,横向精度低 ±0.1m,高精度±0.05m,高精度环境适应能力 弱,易受影响获取数据类型 图像成本(美元/件) 高清摄像头:60-150强,不受影响位置、速度24GHz:50-100 77GHz:120-150一般,不太受影响弱,易受影响位置、速度位置、速度、形状10-20500-2000优势劣势分辨率高,可识别多种物体;可识别交通信号灯;成本低不受物体形状和颜色影响,受恶劣天气影响小;测速测距能力突出成本低,受环境影响较小;近距离探测精度高可探测多数物体,精度高,且可构成环境3D模型;实时性好受光线影响大,测距能力弱,过度依赖算法,可能产生误判无法探测物体大小和形状,成本较高速度慢,发射时间长,测量距离短 成本较高,受天气影响较大数据来源:盖世汽车,西南证券整理29