> 数据图表

你知道中期审查:能量密度达成此前预期,循环寿命仍有待突破

2026-2-1
你知道中期审查:能量密度达成此前预期,循环寿命仍有待突破
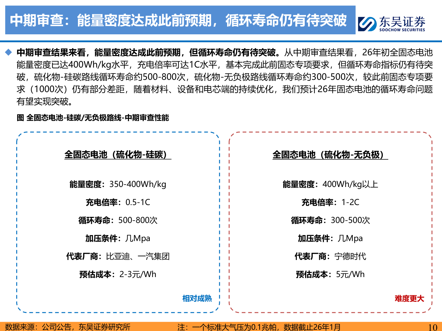
中期审查:能量密度达成此前预期,循环寿命仍有待突破◆ 中期审查结果来看,能量密度达成此前预期,但循环寿命仍有待突破。从中期审查结果看,26年初全固态电池能量密度已达400Wh/kg水平,充电倍率可达1C水平,基本完成此前固态专项要求,但循环寿命指标仍有待突破,硫化物-硅碳路线循环寿命约500-800次,硫化物-无负极路线循环寿命约300-500次,较此前固态专项要求(1000次)仍有部分差距,随着材料、设备和电芯端的持续优化,我们预计26年固态电池的循环寿命问题有望实现突破。图 全固态电池-硅碳/无负极路线-中期审查性能全固态电池(硫化物-硅碳)全固态电池(硫化物-无负极)能量密度:350-400Wh/kg能量密度:400Wh/kg以上充电倍率:0.5-1C循环寿命:500-800次加压条件:几Mpa代表厂商:比亚迪、一汽集团预估成本:2-3元/Wh相对成熟充电倍率:1-2C循环寿命:300-500次加压条件:几Mpa代表厂商:宁德时代预估成本:5元/Wh数据来源:公司公告,东吴证券研究所注:一个标准大气压为0.1兆帕,数据截止26年1月难度更大10