精选问答
行业数据
查看更多
VIP权益
登录 | 注册
> 数据图表
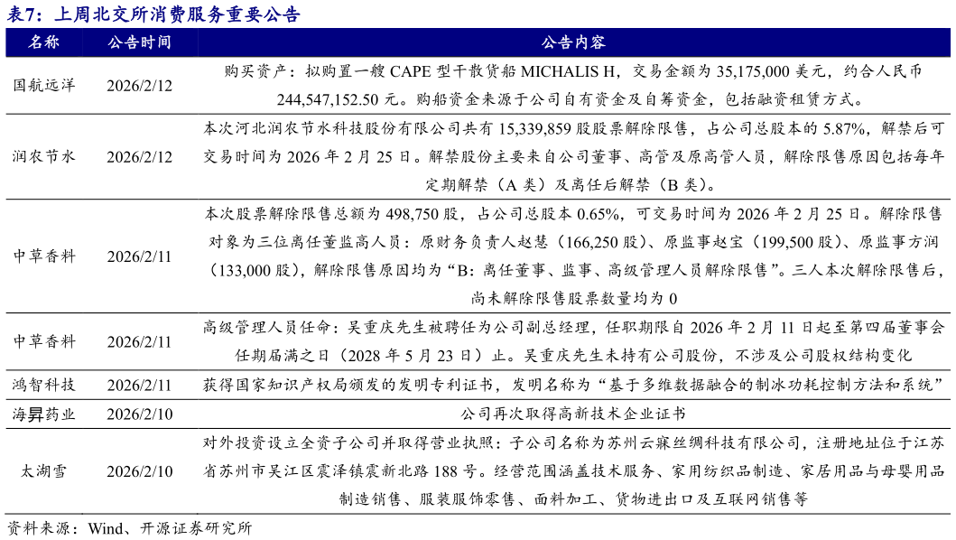
如何解释上周北交所消费服务重要公告
2026-2-1
北交所消费服务企业共 7 家公告 2025 年业绩快报,其中,海昇药业、北矿检测归母净利润同比增长较快。
开源证券
综合其他
推荐问答
怎样理解周期ET F 基金?
如何了解周期指数技术面?
请问一下周期指数流动性?
如何看待周期指数前十大成分股?
我想了解一下周期指数前十大成分股?