> 数据图表

咨询下各位2.1 政策赋能商业航天,低轨星座加速组网

2026-2-2
咨询下各位2.1 政策赋能商业航天,低轨星座加速组网
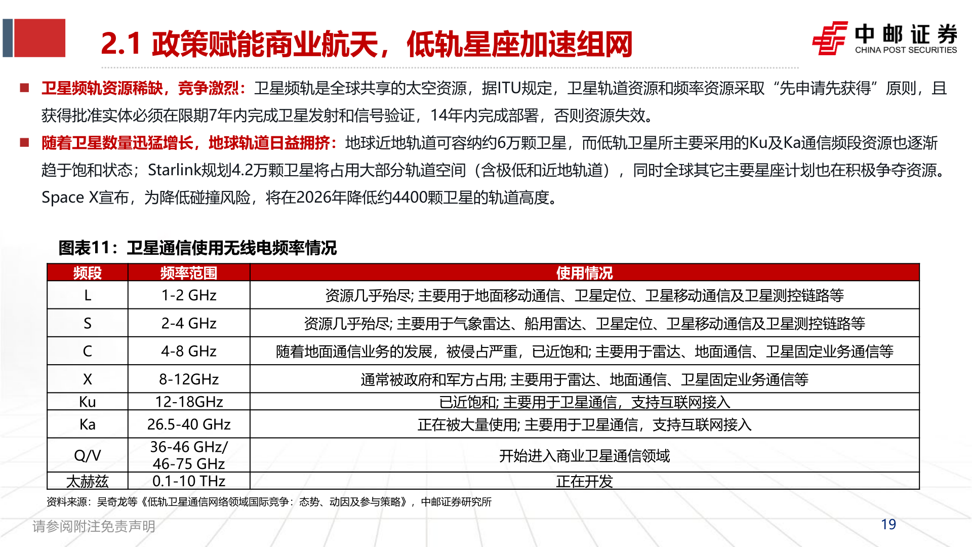
2.1 政策赋能商业航天,低轨星座加速组网 卫星频轨资源稀缺,竞争激烈:卫星频轨是全球共享的太空资源,据ITU规定,卫星轨道资源和频率资源采取“先申请先获得”原则,且获得批准实体必须在限期7年内完成卫星发射和信号验证,14年内完成部署,否则资源失效。 随着卫星数量迅猛增长,地球轨道日益拥挤:地球近地轨道可容纳约6万颗卫星,而低轨卫星所主要采用的Ku及Ka通信频段资源也逐渐趋于饱和状态;Starlink规划4.2万颗卫星将占用大部分轨道空间(含极低和近地轨道),同时全球其它主要星座计划也在积极争夺资源。Space X宣布,为降低碰撞风险,将在2026年降低约4400颗卫星的轨道高度。图表11:卫星通信使用无线电频率情况频段LSCXKuKaQ/V太赫兹频率范围1-2 GHz2-4 GHz4-8 GHz8-12GHz12-18GHz26.5-40 GHz36-46 GHz/46-75 GHz0.1-10 THz使用情况资源几乎殆尽; 主要用于地面移动通信、卫星定位、卫星移动通信及卫星测控链路等资源几乎殆尽; 主要用于气象雷达、船用雷达、卫星定位、卫星移动通信及卫星测控链路等随着地面通信业务的发展,被侵占严重,已近饱和; 主要用于雷达、地面通信、卫星固定业务通信等通常被政府和军方占用; 主要用于雷达、地面通信、卫星固定业务通信等已近饱和; 主要用于卫星通信,支持互联网接入正在被大量使用; 主要用于卫星通信,支持互联网接入开始进入商业卫星通信领域正在开发资料来源:吴奇龙等《低轨卫星通信网络领域国际竞争:态势、动因及参与策略》,中邮证券研究所请参阅附注免责声明19