> 数据图表如何了解2.1 政策赋能商业航天,低轨星座加速组网
2026-2-2
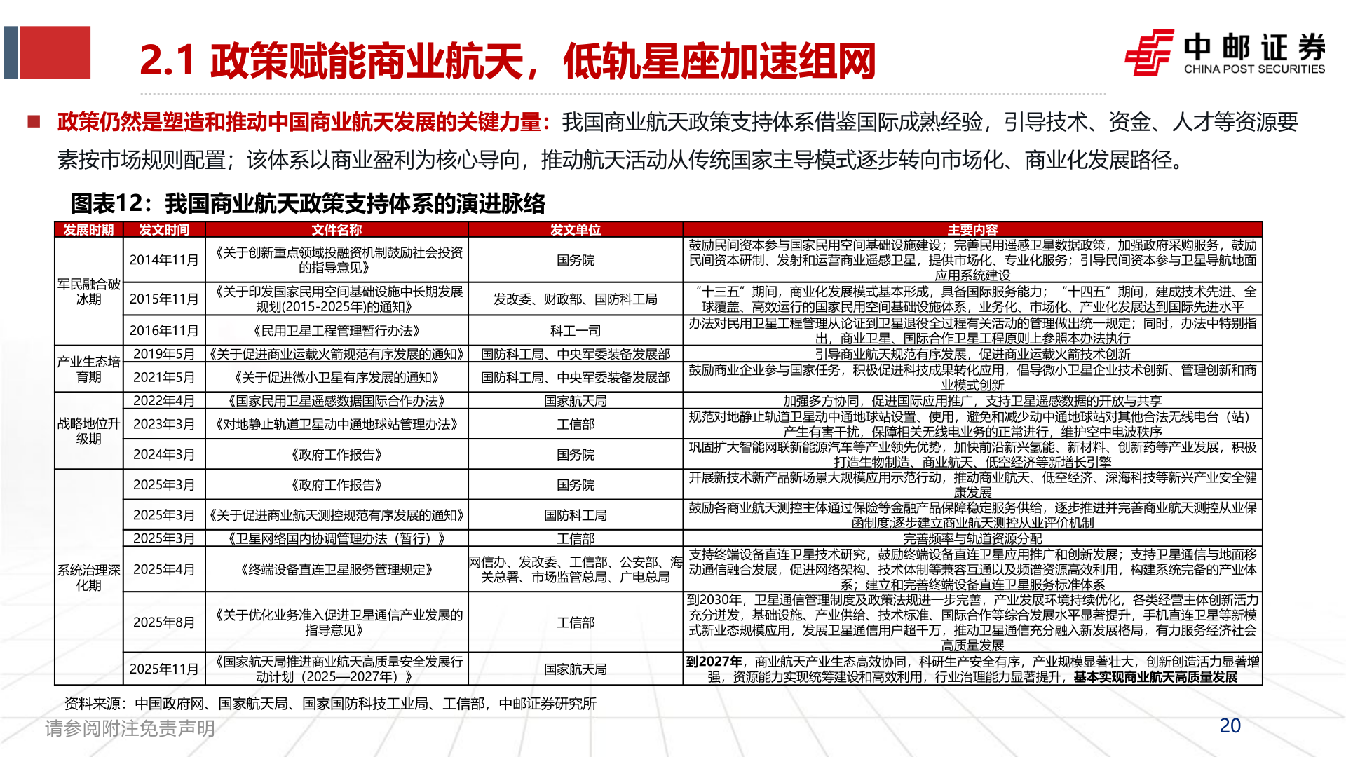
2.1 政策赋能商业航天,低轨星座加速组网 政策仍然是塑造和推动中国商业航天发展的关键力量:我国商业航天政策支持体系借鉴国际成熟经验,引导技术、资金、人才等资源要素按市场规则配置;该体系以商业盈利为核心导向,推动航天活动从传统国家主导模式逐步转向市场化、商业化发展路径。图表12:我国商业航天政策支持体系的演进脉络发展时期 发文时间文件名称2014年11月 《关于创新重点领域投融资机制鼓励社会投资的指导意见》发文单位国务院军民融合破冰期产业生态培育期战略地位升级期2015年11月 《关于印发国家民用空间基础设施中长期发展规划(2015-2025年)的通知》《民用卫星工程管理暂行办法》2016年11月2019年5月 《关于促进商业运载火箭规范有序发展的通知》 国防科工局、中央军委装备发展部2021年5月2022年4月2023年3月 《对地静止轨道卫星动中通地球站管理办法》《关于促进微小卫星有序发展的通知》《国家民用卫星遥感数据国际合作办法》国家航天局科工一司工信部鼓励民间资本参与国家民用空间基础设施建设;完善民用遥感卫星数据政策,加强政府采购服务,鼓励民间资本研制、发射和运营商业遥感卫星,提供市场化、专业化服务;引导民间资本参与卫星导航地面主要内容应用系统建设发改委、财政部、国防科工局“十三五”期间,商业化发展模式基本形成,具备国际服务能力;“十四五”期间,建成技术先进、全球覆盖、高效运行的国家民用空间基础设施体系,业务化、市场化、产业化发展达到国际先进水平办法对民用卫星工程管理从论证到卫星退役全过程有关活动的管理做出统一规定;同时,办法中特别指出,商业卫星、国际合作卫星工程原则上参照本办法执行引导商业航天规范有序发展,促进商业运载火箭技术创新国防科工局、中央军委装备发展部 鼓励商业企业参与国家任务,积极促进科技成果转化应用,倡导微小卫星企业技术创新、管理创新和商业模式创新2024年3月2025年3月《政府工作报告》《政府工作报告》2025年3月 《关于促进商业航天测控规范有序发展的通知》2025年3月《卫星网络国内协调管理办法(暂行)》国务院国务院国防科工局工信部系统治理深化期2025年4月《终端设备直连卫星服务管理规定》网信办、发改委、工信部、公安部、海关总署、市场监管总局、广电总局2025年8月 《关于优化业务准入促进卫星通信产业发展的指导意见》2025年11月 《国家航天局推进商业航天高质量安全发展行动计划(2025—2027年)》工信部国家航天局资料来源:中国政府网、国家航天局、国家国防科技工业局、工信部,中邮证券研究所请参阅附注免责声明加强多方协同,促进国际应用推广,支持卫星遥感数据的开放与共享规范对地静止轨道卫星动中通地球站设置、使用,避免和减少动中通地球站对其他合法无线电台(站)产生有害干扰,保障相关无线电业务的正常进行,维护空中电波秩序巩固扩大智能网联新能源汽车等产业领先优势,加快前沿新兴氢能、新材料、创新药等产业发展,积极打造生物制造、商业航天、低空经济等新增长引擎开展新技术新产品新场景大规模应用示范行动,推动商业航天、低空经济、深海科技等新兴产业安全健鼓励各商业航天测控主体通过保险等金融产品保障稳定服务供给,逐步推进并完善商业航天测控从业保康发展函制度;逐步建立商业航天测控从业评价机制完善频率与轨道资源分配支持终端设备直连卫星技术研究,鼓励终端设备直连卫星应用推广和创新发展;支持卫星通信与地面移动通信融合发展,促进网络架构、技术体制等兼容互通以及频谱资源高效利用,构建系统完备的产业体系;建立和完善终端设备直连卫星服务标准体系到2030年,卫星通信管理制度及政策法规进一步完善,产业发展环境持续优化,各类经营主体创新活力充分迸发,基础设施、产业供给、技术标准、国际合作等综合发展水平显著提升,手机直连卫星等新模式新业态规模应用,发展卫星通信用户超千万,推动卫星通信充分融入新发展格局,有力服务经济社会高质量发展到2027年,商业航天产业生态高效协同,科研生产安全有序,产业规模显著壮大,创新创造活力显著增强,资源能力实现统筹建设和高效利用,行业治理能力显著提升,基本实现商业航天高质量发展20