> 数据图表

如何了解2.5

2026-2-2
如何了解2.5
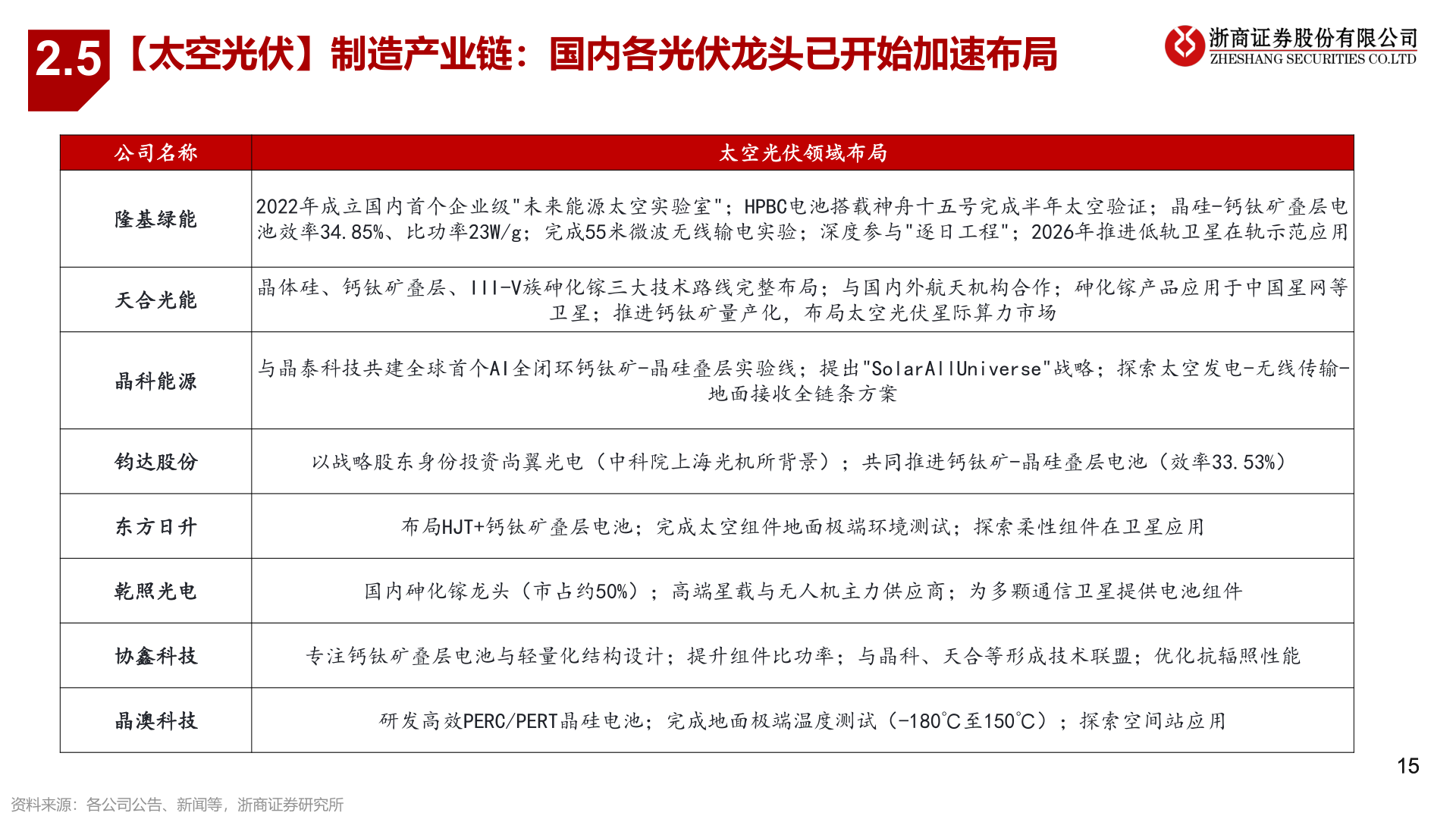
2.5【太空光伏】制造产业链:国内各光伏龙头已开始加速布局公司名称隆基绿能天合光能晶科能源太空光伏领域布局2022年成立国内首个企业级"未来能源太空实验室";HPBC电池搭载神舟十五号完成半年太空验证;晶硅-钙钛矿叠层电池效率34.85%、比功率23W/g;完成55米微波无线输电实验;深度参与"逐日工程";2026年推进低轨卫星在轨示范应用晶体硅、钙钛矿叠层、III-V族砷化镓三大技术路线完整布局;与国内外航天机构合作;砷化镓产品应用于中国星网等卫星;推进钙钛矿量产化,布局太空光伏星际算力市场与晶泰科技共建全球首个AI全闭环钙钛矿-晶硅叠层实验线;提出"SolarAllUniverse"战略;探索太空发电-无线传输-地面接收全链条方案钧达股份以战略股东身份投资尚翼光电(中科院上海光机所背景);共同推进钙钛矿-晶硅叠层电池(效率33.53%)东方日升布局HJT+钙钛矿叠层电池;完成太空组件地面极端环境测试;探索柔性组件在卫星应用乾照光电国内砷化镓龙头(市占约50%);高端星载与无人机主力供应商;为多颗通信卫星提供电池组件协鑫科技专注钙钛矿叠层电池与轻量化结构设计;提升组件比功率;与晶科、天合等形成技术联盟;优化抗辐照性能晶澳科技研发高效PERC/PERT晶硅电池;完成地面极端温度测试(-180℃至150℃);探索空间站应用资料来源:各公司公告、新闻等,浙商证券研究所1515