> 数据图表

如何了解3.3

2026-2-2
如何了解3.3
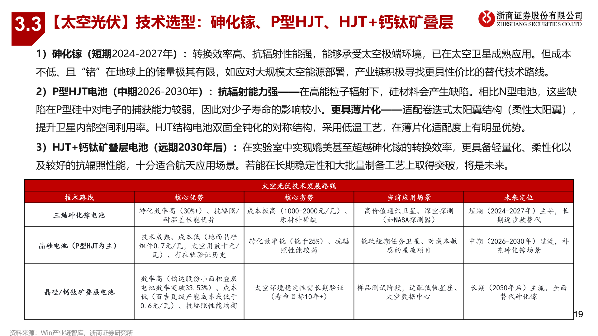
3.3【太空光伏】技术选型:砷化镓、P型HJT、HJT+钙钛矿叠层1)砷化镓(短期2024-2027年):转换效率高、抗辐射性能强,能够承受太空极端环境,已在太空卫星成熟应用。但成本不低、且“锗”在地球上的储量极其有限,如应对大规模太空能源部署,产业链积极寻找更具性价比的替代技术路线。2)P型HJT电池(中期2026-2030年):抗辐射能力强——在高能粒子辐射下,硅材料会产生缺陷。相比N型电池,这些缺陷在P型硅中对电子的捕获能力较弱,因此对少子寿命的影响较小。更具薄片化——适配卷迭式太阳翼结构(柔性太阳翼),提升卫星内部空间利用率。HJT结构电池双面全钝化的对称结构,采用低温工艺,在薄片化适配度上有明显优势。3)HJT+钙钛矿叠层电池(远期2030年后):在实验室中实现媲美甚至超越砷化镓的转换效率,更具备轻量化、柔性化以及较好的抗辐照性能,十分适合航天应用场景。若能在长期稳定性和大批量制备工艺上取得突破,将是未来。技术路线核心优势核心劣势当前应用场景未来定位三结砷化镓电池转化效率高(30%+)、抗辐照/成本极高(1000-2000元/瓦)、高价值通讯卫星、深空探测短期(2024-2027年)主导,长耐温差性能优异原材料稀缺(如NASA探测器)期逐步被替代太空光伏技术发展路线晶硅电池(P型HJT为主)晶硅/钙钛矿叠层电池技术成熟、成本低(地面晶硅组件0.7元/瓦,太空用数十元/瓦)、有在轨验证历史效率高(钧达股份小面积叠层电池效率突破33.53%)、成本低(百吉瓦级产能成本或低于0.6元/瓦)、抗辐照性能均衡资料来源:Win产业链智库,浙商证券研究所转化效率低(低于25%)、抗辐低轨短期任务卫星、对成本敏中期(2026-2030年)过渡,补照性能较弱感的星座项目充砷化镓场景太空环境稳定性需长期验证样品测试阶段,适配低轨星座、长期(2030年后)主流,全面(寿命目标10年+)太空数据中心替代砷化镓1919