> 数据图表

一起讨论下1.4.2 LNP产业化成熟度高,但递送效率和PK存在缺陷

2026-2-5
一起讨论下1.4.2 LNP产业化成熟度高,但递送效率和PK存在缺陷
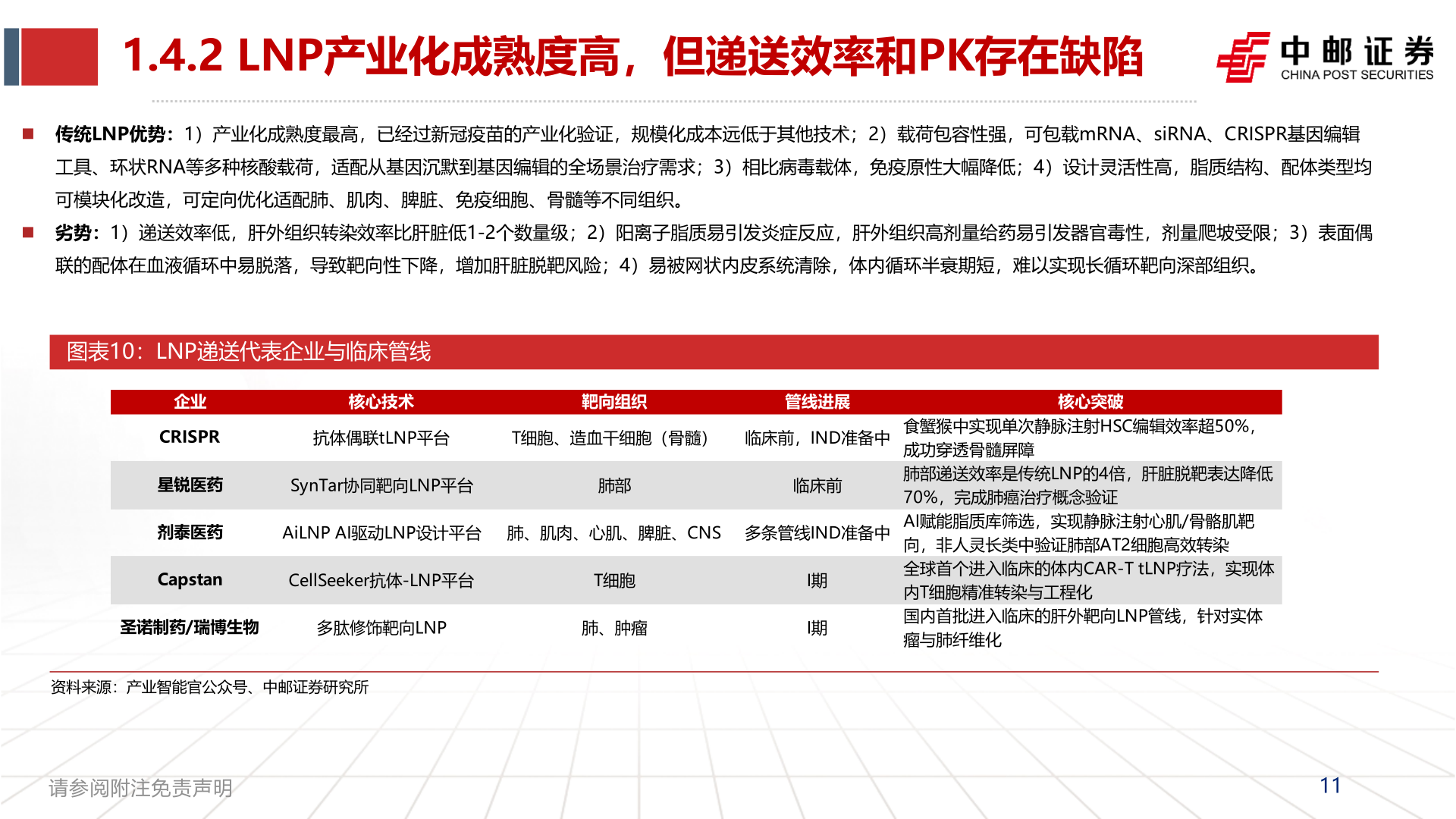
1.4.2 LNP产业化成熟度高,但递送效率和PK存在缺陷◼ 传统LNP优势:1)产业化成熟度最高,已经过新冠疫苗的产业化验证,规模化成本远低于其他技术;2)载荷包容性强,可包载mRNA、siRNA、CRISPR基因编辑工具、环状RNA等多种核酸载荷,适配从基因沉默到基因编辑的全场景治疗需求;3)相比病毒载体,免疫原性大幅降低;4)设计灵活性高,脂质结构、配体类型均可模块化改造,可定向优化适配肺、肌肉、脾脏、免疫细胞、骨髓等不同组织。◼ 劣势:1)递送效率低,肝外组织转染效率比肝脏低1-2个数量级;2)阳离子脂质易引发炎症反应,肝外组织高剂量给药易引发器官毒性,剂量爬坡受限;3)表面偶联的配体在血液循环中易脱落,导致靶向性下降,增加肝脏脱靶风险;4)易被网状内皮系统清除,体内循环半衰期短,难以实现长循环靶向深部组织。图表10:LNP递送代表企业与临床管线资料来源:产业智能官公众号、中邮证券研究所请参阅附注免责声明11企业CRISPR核心技术靶向组织管线进展核心突破抗体偶联tLNP平台T细胞、造血干细胞(骨髓) 临床前,IND准备中星锐医药SynTar协同靶向LNP平台肺部临床前剂泰医药AiLNP AI驱动LNP设计平台 肺、肌肉、心肌、脾脏、CNS 多条管线IND准备中CapstanCellSeeker抗体-LNP平台T细胞圣诺制药/瑞博生物多肽修饰靶向LNP肺、肿瘤I期I期食蟹猴中实现单次静脉注射HSC编辑效率超50%,成功穿透骨髓屏障肺部递送效率是传统LNP的4倍,肝脏脱靶表达降低70%,完成肺癌治疗概念验证AI赋能脂质库筛选,实现静脉注射心肌/骨骼肌靶向,非人灵长类中验证肺部AT2细胞高效转染全球首个进入临床的体内CAR-T tLNP疗法,实现体内T细胞精准转染与工程化国内首批进入临床的肝外靶向LNP管线,针对实体瘤与肺纤维化