> 数据图表

谁知道1.3 高级管理层:核心团队分工明确,相关经验丰富

2026-3-2
谁知道1.3 高级管理层:核心团队分工明确,相关经验丰富
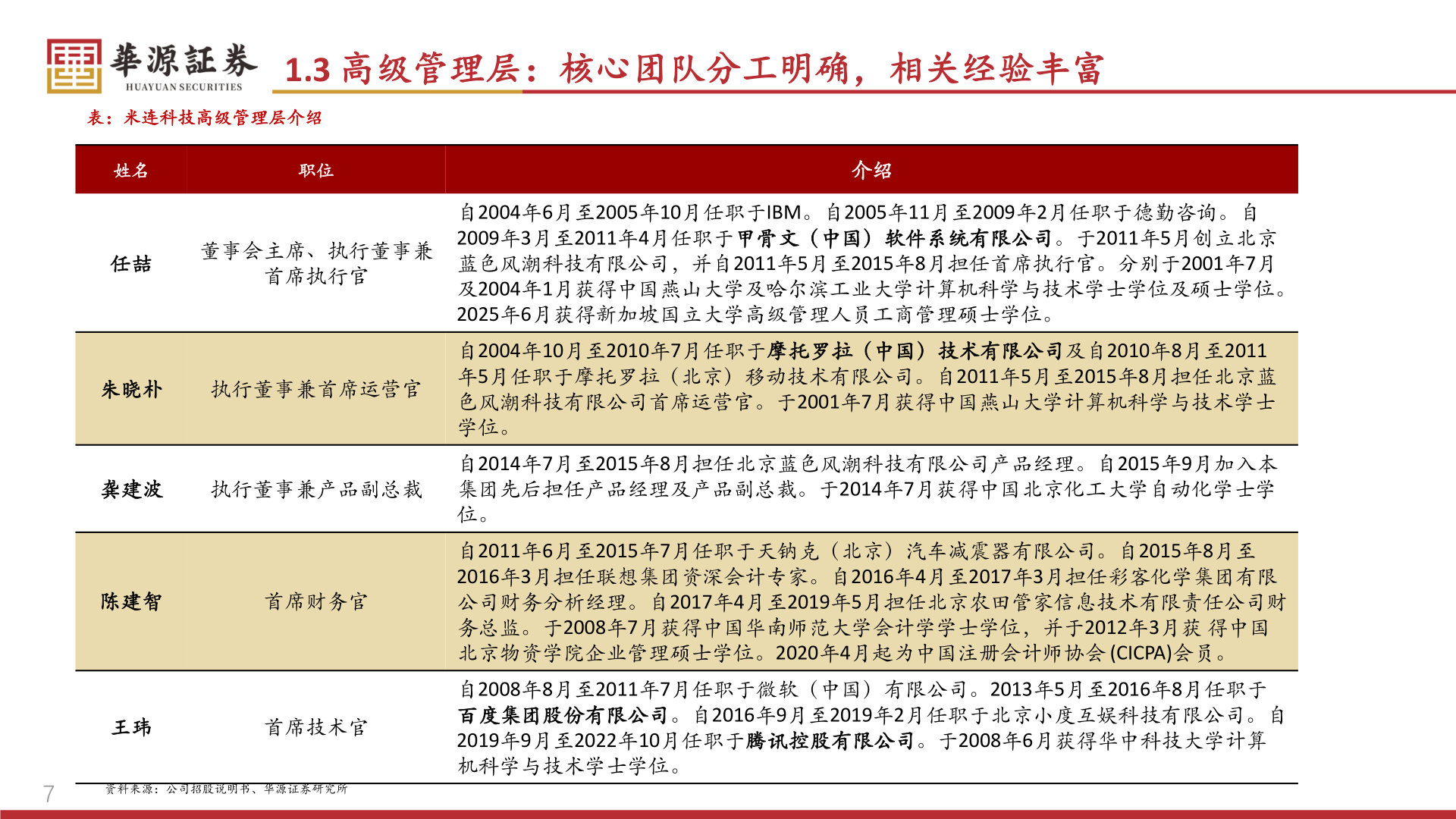
1.3 高级管理层:核心团队分工明确,相关经验丰富表:米连科技高级管理层介绍姓名职位任喆董事会主席、执行董事兼首席执行官朱晓朴执行董事兼首席运营官龚建波执行董事兼产品副总裁陈建智首席财务官王玮首席技术官7资料来源:公司招股说明书、华源证券研究所介绍自2004年6月至2005年10月任职于IBM。自2005年11月至2009年2月任职于德勤咨询。自2009年3月至2011年4月任职于甲骨文(中国)软件系统有限公司。于2011年5月创立北京蓝色风潮科技有限公司,并自2011年5月至2015年8月担任首席执行官。分别于2001年7月及2004年1月获得中国燕山大学及哈尔滨工业大学计算机科学与技术学士学位及硕士学位。2025年6月获得新加坡国立大学高级管理人员工商管理硕士学位。自2004年10月至2010年7月任职于摩托罗拉(中国)技术有限公司及自2010年8月至2011年5月任职于摩托罗拉(北京)移动技术有限公司。自2011年5月至2015年8月担任北京蓝色风潮科技有限公司首席运营官。于2001年7月获得中国燕山大学计算机科学与技术学士学位。自2014年7月至2015年8月担任北京蓝色风潮科技有限公司产品经理。自2015年9月加入本集团先后担任产品经理及产品副总裁。于2014年7月获得中国北京化工大学自动化学士学位。自2011年6月至2015年7月任职于天钠克(北京)汽车减震器有限公司。自2015年8月至2016年3月担任联想集团资深会计专家。自2016年4月至2017年3月担任彩客化学集团有限公司财务分析经理。自2017年4月至2019年5月担任北京农田管家信息技术有限责任公司财务总监。于2008年7月获得中国华南师范大学会计学学士学位,并于2012年3月获 得中国北京物资学院企业管理硕士学位。2020年4月起为中国注册会计师协会 (CICPA)会员。自2008年8月至2011年7月任职于微软(中国)有限公司。2013年5月至2016年8月任职于百度集团股份有限公司。自2016年9月至2019年2月任职于北京小度互娱科技有限公司。自2019年9月至2022年10月任职于腾讯控股有限公司。于2008年6月获得华中科技大学计算机科学与技术学士学位。