> 数据图表

咨询下各位微特电机是军用机电组件的重要组成部分

2026-3-4
咨询下各位微特电机是军用机电组件的重要组成部分
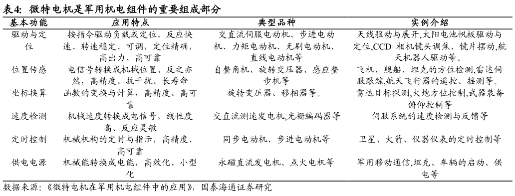
航天电器002025 现在已过渡到 10Gbs,并继续向更高速度窜升。当数据传输超过 10Gbs 时,由于铜基系统的固有缺陷,高速电连接器的发展受到限制,光纤的优势开始占上峰,光纤连接器将有大的发展。此外,据军用连接器技术发展动态与趋势,美国 F-22 喷气式战机和联合攻击机ISF上采用光纤系统由洛克希德马丁公司来实施,并且对机载警报控制系统AWACS的战机和 FA18 歼击轰炸机进行光纤升级由波音公司来实施,这表明铜骨干构架将被淘汰。 3.2. 微特电机是精确制导武器的重要元器件 微特电机是军用机电组件的重要组成部分,是现代军用机电装备系统不可缺少的元器件,在导弹、火箭、卫星、飞船、飞机、坦克、舰船、火炮及雷达的机电组件中实现装置驱动、位置传感、速度检测、座标换算等功能。研发高精度、高效率、高可靠、微轻薄、长寿命、智能化、耐恶劣环境的驱动与控制微特电机是打破外国禁运、技术封锁的需要,从而适应和满足我国发展军用装备和先进武器系统的要求。