> 数据图表

如何解释餐饮相关政策梳理

2026-3-4
如何解释餐饮相关政策梳理
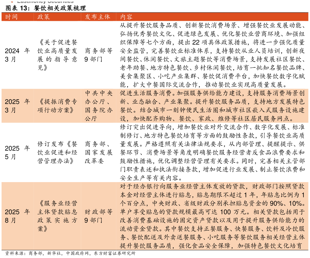
餐饮相关政策持续出台,2024 年 3 月商务部等 9 部门发布关于促进餐饮业高质量发展的指导意见,为餐饮高质量发展提出 22 项具体政策措施2025 年 3 月中共中央办公厅、国务院办公厅发布提振消费专项行动方案,其中提到提升餐饮服务品质,支持地方发展特色餐饮2025 年 5 月商务部、国家发展改革委修订发布餐饮业促进和经营管理办法,增加餐饮业对外交流合作、数字化发展、标准制修订、地方特色餐饮培育等方面的鼓励性条款,引导餐饮业高质量发展。2025 年 8 月,财政部等 9 部门联合发布服务业经营主体贷款贴息政策实施方案,其中提出对符合条件的消费领域服务业经营主体贷款给予财政贴息,包括餐饮住宿、健康、养老、托育、家政、文化娱乐、旅游、体育 8 类消费领域服务业,对于经办银行向服务业经营主体发放的贷款,财政部门按照贷款本金对经营主体进行贴息,贴息期限不超过 1 年,年贴息比例为 1 个百分点,中央财政、省级财政分别承担贴息资金的 90%、10%。单户享受贴息的贷款规模最高可达 100 万元。相关贷款包括用于改善消费基础设施的固定资产贷款以及用于提升服务供给能力的流动资金贷款。