> 数据图表

如何了解1.伟大社会计划(1964-1968):70年代大滞胀的根源

2026-3-5
如何了解1.伟大社会计划(1964-1968):70年代大滞胀的根源
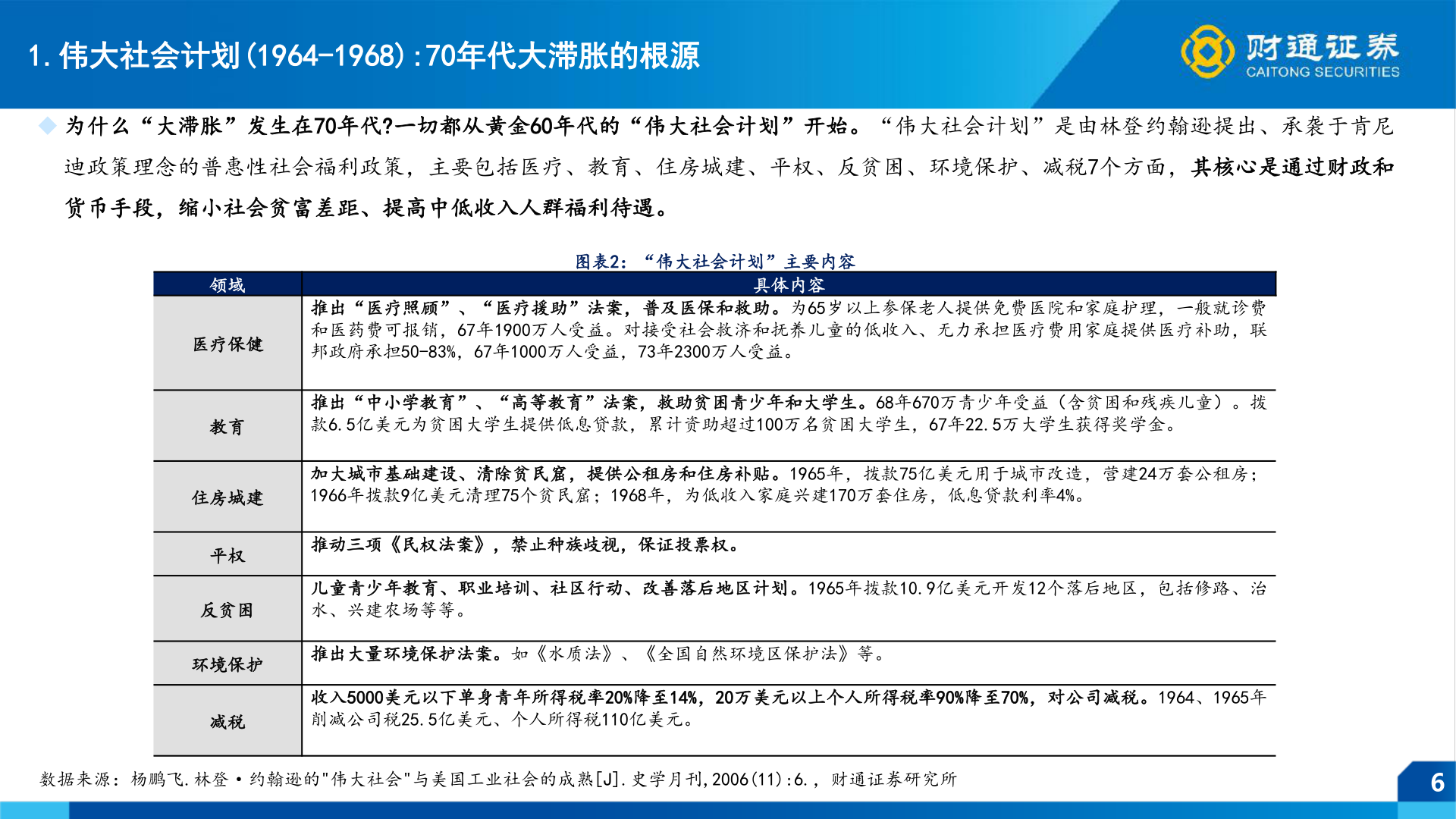
1.伟大社会计划(1964-1968):70年代大滞胀的根源◆ 为什么“大滞胀”发生在70年代?一切都从黄金60年代的“伟大社会计划”开始。“伟大社会计划”是由林登约翰逊提出、承袭于肯尼迪政策理念的普惠性社会福利政策,主要包括医疗、教育、住房城建、平权、反贫困、环境保护、减税7个方面,其核心是通过财政和货币手段,缩小社会贫富差距、提高中低收入人群福利待遇。领域医疗保健教育住房城建平权反贫困环境保护减税图表2:“伟大社会计划”主要内容具体内容推出“医疗照顾”、“医疗援助”法案,普及医保和救助。为65岁以上参保老人提供免费医院和家庭护理,一般就诊费和医药费可报销,67年1900万人受益。对接受社会救济和抚养儿童的低收入、无力承担医疗费用家庭提供医疗补助,联邦政府承担50-83%,67年1000万人受益,73年2300万人受益。推出“中小学教育”、“高等教育”法案,救助贫困青少年和大学生。68年670万青少年受益(含贫困和残疾儿童)。拨款6.5亿美元为贫困大学生提供低息贷款,累计资助超过100万名贫困大学生,67年22.5万大学生获得奖学金。加大城市基础建设、清除贫民窟,提供公租房和住房补贴。1965年,拨款75亿美元用于城市改造,营建24万套公租房;1966年拨款9亿美元清理75个贫民窟;1968年,为低收入家庭兴建170万套住房,低息贷款利率4%。推动三项《民权法案》,禁止种族歧视,保证投票权。儿童青少年教育、职业培训、社区行动、改善落后地区计划。1965年拨款10.9亿美元开发12个落后地区,包括修路、治水、兴建农场等等。推出大量环境保护法案。如《水质法》、《全国自然环境区保护法》等。收入5000美元以下单身青年所得税率20%降至14%,20万美元以上个人所得税率90%降至70%,对公司减税。1964、1965年削减公司税25.5亿美元、个人所得税110亿美元。数据来源:杨鹏飞.林登·约翰逊的"伟大社会"与美国工业社会的成熟[J].史学月刊,2006(11):6.,财通证券研究所6