> 数据图表

一起讨论下2.1973-1985年盈利驱动的“转型牛”,日经指数涨幅近1.5倍

2026-3-5
一起讨论下2.1973-1985年盈利驱动的“转型牛”,日经指数涨幅近1.5倍
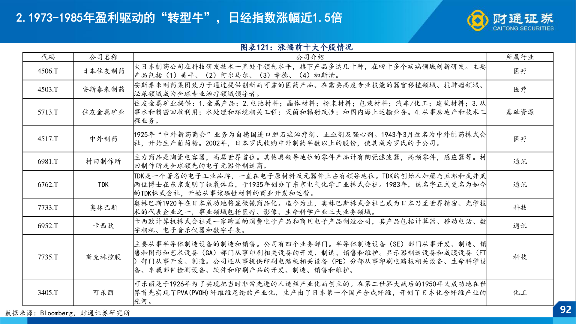
2.1973-1985年盈利驱动的“转型牛”,日经指数涨幅近1.5倍代码4506.T公司名称日本住友制药4503.T安斯泰来制药5713.T住友金属矿业图表121:涨幅前十大个股情况公司介绍大日本制药公司在科技研发技术一直处于领先水平,旗下产品多达几十种,在四十多个疾病领域创新研发。主要产品包括(1)美平、(2)阿尔马尔、(3)希德、(4)加斯清。安斯泰来制药集团致力于通过提供创新而可靠的医药产品。在需要高度专业技能的器官移植领域、抗肿瘤领域、泌尿领域成为全球专业治疗领域领导者。住友金属矿业提供:1.金属产品;2.电池材料;晶体材料;粉末材料;包装材料;汽车/化工;建筑材料;3.从事水和精密回收利用;水处理和环境相关工程;灭菌和辐射改性;和国内海上运输业务。4.从事房地产和技术工程业务。4517.T中外制药1925年“中外新药商会”业务为自德国进口胆石症治疗剂、止血剂及强心剂。1943年3月改名为中外制药株式会社,开始生产葡萄糖。2002年,日本罗氏收购中外制药半数以上的股份,使其成为罗氏的子公司。6981.T村田制作所6762.TTDK7733.T6952.T奥林巴斯卡西欧主力商品是陶瓷电容器,高居世界首位。其他具领导地位的零件产品计有陶瓷滤波器,高频零件,感应器等。村田制作所是全球领先的电子元器件制造商。TDK是一个著名的电子工业品牌,一直在电子原材料及元器件上占有领导地位。TDK的创始人加藤与五郎和武井武两位博士在东京发明了铁氧体后,于1935年创办了东京电气化学工业株式会社。1983年,该名字正式更名为如今的TDK株式会社,开始从事该磁性材料的商业开发和运营。奥林巴斯1920年在日本成功地将显微镜商品化。迄今为止,奥林巴斯株式会社已成为日本乃至世界精密、光学技术的代表企业之一,事业领域包括医疗、影像、生命科学产业三大业务领域。卡西欧计算机株式会社是一家跨国的消费电子产品和商用电子产品制造公司,其产品包括计算器、移动电话、数字相机、电子音乐仪器和数字手表。7735.T斯克林控股主要从事半导体制造设备的制造和销售。公司有四个业务部门。半导体制造设备(SE)部门从事开发、制造、销售和图形和艺术设备(GA)部门从事印刷相关设备的开发、制造、销售和维护。显示器制造设备和成膜设备(FT)部门从事开发、制造。公司还从事提供印刷电路板相关设备(PE)分部从事印刷电路板相关设备、生命科学设备、车载部件检测设备、软件和印刷产品的开发、制造、销售和维护。3405.T可乐丽可乐丽是于1926年为了实现把当时非常先进的人造丝产业化而创立的。在第二世界大战后的1950年又成功地在世界首先实现了PVA(PVOH)纤维维尼纶的产业化,生产出了日本第一个国产合成纤维,开创了日本化合纤维产业的先河。所属行业医疗医疗基础资源医疗通讯通讯科技通讯科技化工数据来源:Bloomberg,财通证券研究所92