> 数据图表

我想了解一下3.巴菲特与彼得林奇有哪些和而不同

2026-3-5
我想了解一下3.巴菲特与彼得林奇有哪些和而不同
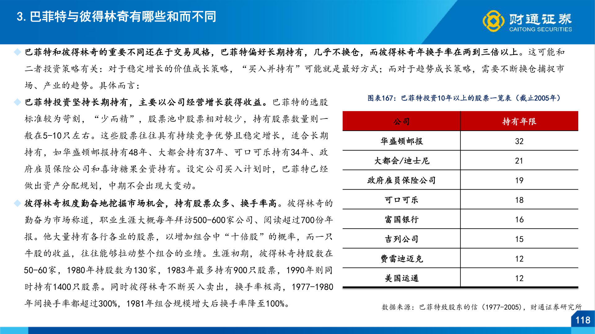
3.巴菲特与彼得林奇有哪些和而不同◆ 巴菲特和彼得林奇的重要不同还在于交易风格,巴菲特偏好长期持有,几乎不换仓,而彼得林奇年换手率在两到三倍以上。这可能和二者投资策略有关:对于稳定增长的价值成长策略,“买入并持有”可能就是最好方式;而对于趋势成长策略,需要不断换仓捕捉市场、产业的趋势。具体而言:◆ 巴菲特投资坚持长期持有,主要以公司经营增长获得收益。巴菲特的选股图表167:巴菲特投资10年以上的股票一览表(截止2005年)标准较为苛刻,“少而精”,股票池中股票相对较少,持有股票数量则一般在5-10只左右。这些股票往往具有持续竞争优势且稳定增长,适合长期持有,如华盛顿邮报持有48年、大都会持有37年、可口可乐持有34年、政府雇员保险公司和喜诗糖果全资持有。设定公司买入计划时,巴菲特已经做出资产分配规划,中期不会出现大变动。◆ 彼得林奇极度勤奋地挖掘市场机会,持有股票众多、换手率高。彼得林奇的勤奋为市场称道,职业生涯大概每年拜访500-600家公司、阅读超过700份年报。他大量持有各行各业的股票,以增加组合中“十倍股”的概率,而一只牛股的收益,往往能够拉动整个组合的业绩。生涯初期,彼得林奇持股数在50-60家,1980年持股数为130家,1983年最多持有900只股票,1990年则同时持有1400只股票。同时彼得林奇不断买入卖出,换手率极高,1977-1980公司华盛顿邮报大都会/迪士尼政府雇员保险公司可口可乐富国银行吉列公司费雷迪迈克美国运通持有年限3221191816151212年间换手率都超过300%,1981年组合规模增大后换手率降至100%。数据来源:巴菲特致股东的信(1977-2005),财通证券研究所118