精选问答
行业数据
查看更多
VIP权益
登录 | 注册
> 数据图表
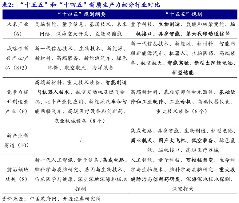
如何看待“十五五”和“十四五”新质生产力细分行业对比
2026-3-4
8 大前沿科技攻关领域对比,“十五五”新增可控核聚变等。(具体产业对比详见
开源证券
综合其他
推荐问答
一起讨论下代理买卖仍是上市券商经纪业务核心收入来源?
各位网友请教一下上市券商经纪平均交易佣金率持续下行 代理买卖仍是上市券商经纪业务核心收入来源?
如何了解2025 年来上市券商经纪收入占营收比重回升?
咨询大家2025 年来上市券商经纪业务收入快速增长 2025 年来上市券商经纪收入占营收比重回升?
你知道上市券商自营杠杆中枢持续抬升,利润弹性进一步放?