> 数据图表

如何看待“十五五”时期城镇化工作聚焦城市更新和都市圈建设

2026-3-4
如何看待“十五五”时期城镇化工作聚焦城市更新和都市圈建设
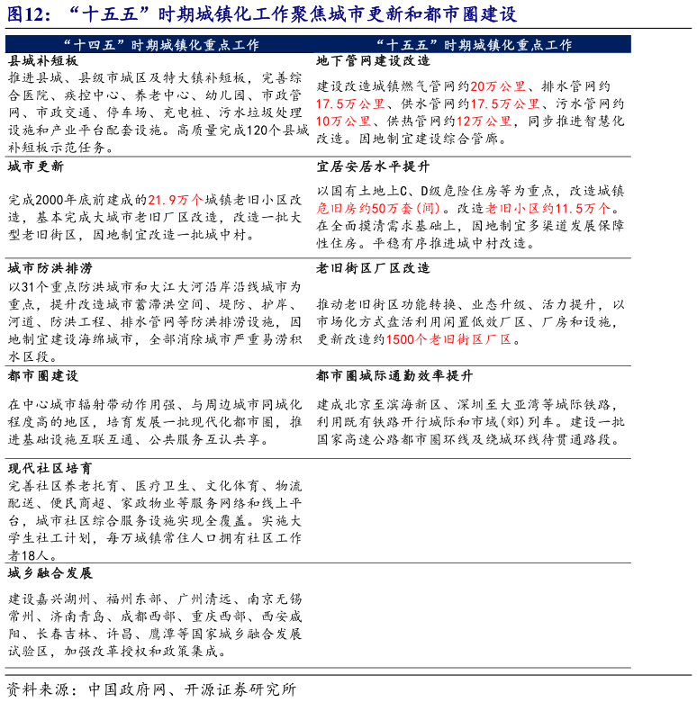
二是房地产市场重心转向供给侧与基础制度。(1)开发与融资模式、销售模式改革。提出 “推行房地产开发项目公司制和融资主办银行制”“有力有序推进现房销售”。(2)存量盘活成为重点。新增“推动已供未开发土地和在建项目分类处置,推进存量商品房和闲置商业办公用房盘活利用”。(3)强化产品与品质导向。专段强调 “建设安全舒适绿色智慧的好房子”。(4)调控机制在“因城施策”基础上,更强调“多管齐下稳定预期” 和 “充分释放刚性和改善性住房需求潜力”。此外,城镇化聚焦城市更新与都市圈,指标高度具体量化。“十四五”的新型具体部署涵盖范围较广(都市圈、城市更新、防洪排涝、县城补短板、现代社区、城乡融合等)。“十五五”聚焦于两大核心(城市更新、都市圈建设),且指标极度细化量化,如地下管网各类型具体建设改造里程数、改造城镇危旧房约 50 万套(间)、改造老旧小区约 11.5 万个等。