精选问答
行业数据
查看更多
VIP权益
登录 | 注册
> 数据图表
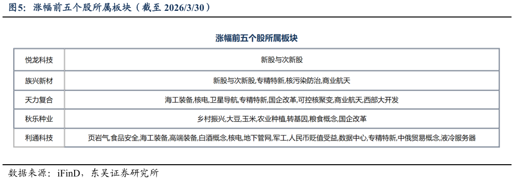
如何了解涨幅前五个股所属板块(截至 2026330)
2026-3-2
3.2. 北交所个股表现
东吴证券
大消费
推荐问答
咨询下各位海信家电 PE-Bands?
如何了解核心假设及财务预测(单位:百万元)?
咨询下各位实际和预测比较(单位:百万元)?
咨询下各位季度财报数据总结(单位:百万元)?
请问一下海信家电分季度主要财务数据及预测?