> 数据图表请问一下2.4 欧洲:多国陆续推出补贴,刺激户储需求
2026-3-2
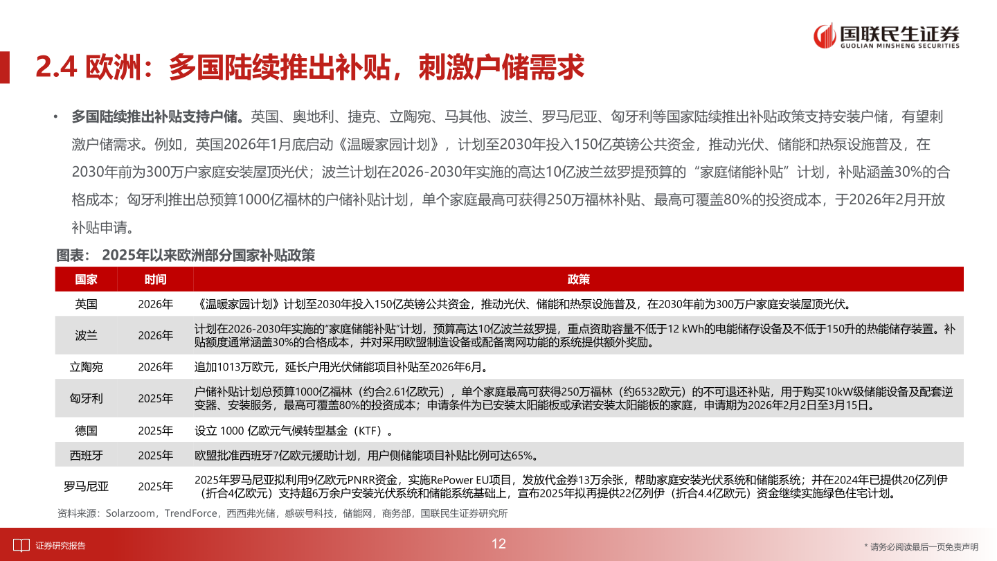
2.4 欧洲:多国陆续推出补贴,刺激户储需求• 多国陆续推出补贴支持户储。英国、奥地利、捷克、立陶宛、马其他、波兰、罗马尼亚、匈牙利等国家陆续推出补贴政策支持安装户储,有望刺激户储需求。例如,英国2026年1月底启动《温暖家园计划》,计划至2030年投入150亿英镑公共资金,推动光伏、储能和热泵设施普及,在2030年前为300万户家庭安装屋顶光伏;波兰计划在2026-2030年实施的高达10亿波兰兹罗提预算的“家庭储能补贴”计划,补贴涵盖30%的合格成本;匈牙利推出总预算1000亿福林的户储补贴计划,单个家庭最高可获得250万福林补贴、最高可覆盖80%的投资成本,于2026年2月开放补贴申请。图表: 2025年以来欧洲部分国家补贴政策国家英国波兰时间政策2026年 《温暖家园计划》计划至2030年投入150亿英镑公共资金,推动光伏、储能和热泵设施普及,在2030年前为300万户家庭安装屋顶光伏。2026年计划在2026-2030年实施的“家庭储能补贴”计划,预算高达10亿波兰兹罗提,重点资助容量不低于12 kWh的电能储存设备及不低于150升的热能储存装置。补贴额度通常涵盖30%的合格成本,并对采用欧盟制造设备或配备离网功能的系统提供额外奖励。立陶宛2026年 追加1013万欧元,延长户用光伏储能项目补贴至2026年6月。匈牙利2025年户储补贴计划总预算1000亿福林(约合2.61亿欧元),单个家庭最高可获得250万福林(约6532欧元)的不可退还补贴,用于购买10kW级储能设备及配套逆变器、安装服务,最高可覆盖80%的投资成本;申请条件为已安装太阳能板或承诺安装太阳能板的家庭,申请期为2026年2月2日至3月15日。德国2025年 设立 1000 亿欧元气候转型基金(KTF)。西班牙2025年 欧盟批准西班牙7亿欧元援助计划,用户侧储能项目补贴比例可达65%。罗马尼亚2025年2025年罗马尼亚拟利用9亿欧元PNRR资金,实施RePower EU项目,发放代金券13万余张,帮助家庭安装光伏系统和储能系统;并在2024年已提供20亿列伊(折合4亿欧元)支持超6万余户安装光伏系统和储能系统基础上,宣布2025年拟再提供22亿列伊(折合4.4亿欧元)资金继续实施绿色住宅计划。资料来源:Solarzoom,TrendForce,西西弗光储,感碳号科技,储能网,商务部,国联民生证券研究所证券研究报告12* 请务必阅读最后一页免责声明