> 数据图表

想关注一下国际碳纤维龙头企业分析

2026-4-0
想关注一下国际碳纤维龙头企业分析
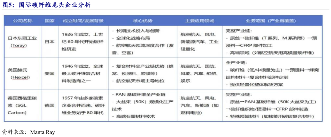
海外碳纤维龙头企业日本东丽工业Toray、美国赫氏Hexcel和德国西格里碳素SGL Carbon等,其产品主要应用领域主要分布在航空航天、风电、工业轻量化等高端领域。随着我国碳纤维生产技术的提升,高端类产品的国产替代进程正在持续加速中。